 
 
                
          
德安县商务局2022年部门预算
目 录
第一部分 德安县商务局概况
一、部门主要职责
二、部门基本情况
第二部分 德安县商务局2022年部门预算情况说明
一、2022年部门预算收支情况说明
二、2022年“三公”经费预算情况说明
第三部分 德安县商务局2022年部门预算表
一、《收支预算总表》
二、《部门收入总表》
三、《部门支出总表》
四、《财政拨款收支总表》
五、《一般公共预算支出表》
六、《一般公共预算基本支出表》
七、《一般公共预算“三公”经费支出表》
八、《政府性基金预算支出表》
九、《一级项目绩效目标表》
第四部分 名词解释
第一部分 德安县商务局概况
一、部门主要职责
德安县商务局是主管招商引资、外资外贸、项目洽谈工作的县政府(县委)组成部门(直属机构),主要职责是:贯彻执行省、市对外贸易国际经济合作、利用外资的法律、法规和方针、政策,起草相关的地方性规章草案,政策。贯彻落实党中央关于国内外贸易、国际经济合作、利用内外资、商品流通和商贸服务工作的方针政策和决策部署,在履行职责过程中坚持和加强党对国内外贸易、国际经济合作、利用内外资、商品流通和商贸服务工作的集中统一领导。
部门基本情况
德安县商务局共有预算单位1个,编制人数18人,其中行政编制9人、全部补助事业编制9人;实有人数15人,其中:在职人数15人,包括行政人员8人、全部补助事业人员7人,离休人员0人、退休人员19人。
第二部分 德安县商务局2022年部门预算情况说明
一、2022年部门预算收支情况说明
收入预算情况
2022年德安县商务局本年收入预算总额1114.24万元,较上年增加359.18万元,其中:一般公共预算拨款收入为1080.11万元,较上年预算安排增加577.89万元,上级补助收入0万元,政府性基金预算收入0万元,较上年增加0万元;国库集中支付网上结转0万元,较上年预算安排减少0万元;其他资金结转结余0万元,较上年减少0万元。
(二)支出预算情况
2022年德安县商务局支出预算总额为1114.24万元,其中:
按支出项目类别划分:基本支出1080.11万元,较上年预算安排增加577.89万元,包括:工资福利支出140.81万元,商品和服务支出47.19万元,对个人和家庭的补助890万元;项目支出19.74万元,较上年预算安排增加0万元,其中:工资福利支出0万元,商品和服务支出0万元,对个人和家庭的补助0万元,资本性支出19.74万元。
按支出功能科目划分:一般公共服务支出1080.11万元, 较上年预算安排增加577.89万元;社会保障和就业支出15.26万元,较上年预算安排减少10.32万元;卫生健康支出8.37万元,较上年预算安排增加8.37万元;住房保障支出10.5万元,较上年预算安排增加0.37万元;城乡社区支出0万元,较上年预算安排增加0万元。
按支出经济类别划分:工资福利支出140.81万元,较上年预算安排减少7.7万元;商品和服务支出47.19万元,较上年预算安排减少341.39万元;对个人和家庭的补助890万元,较上年预算安排减少874.87万元;资本性支出19.74万元,较上年预算安排增加0万元;
(三)财政拨款支出情况
2022年德安县商务局财政拨款支出预算总额1114.24万元, 较上年预算安排增加359.18万元。
按支出功能分类划分:一般公共服务支出1080.11万元, 社会保障和就业支出15.26万元,卫生健康支出8.37万元,住房保障支出10.5万元,城乡社区支出0万元。
按支出经济分类划分:基本支出1114.24万元,较上年预算安排增加359.22万元,包括:工资福利支出140.81万元,商品和服务支出 47.19万元,对个人和家庭的补助890万元;项目支出19.74万元,较上年预算安排增加0万元,包括:工资福利支出0万元,对个人和家庭的补助0万元,商品和服务支出0万元,资本性支出19.74万元。
(四)政府性基金情况
没有使用政府性基金预算拨款安排的支出。
(五)机关运行经费等重要事项的说明
2022年部门本级及下属事业单位机关运行费预算48.9万元,比 2021年预算减少9万元,下降8.4%。按照财政部《地方预决算公开操作规程》明确的口径,机关运行费指各部门的公用经费,包括办公及印刷费、邮电费、差旅费、会议费、福利费、日常维修费、专用材料及一般设备购置费、办公用房水电费、办公用房取暖费、办公用房物业管理费、公务用车运行维护费以及其他费用。
(六)政府采购情况
2022年部门所属各单位政府采购总额1.5万元,其中:政府采购货物预算1.5万元、政府采购工程预算0万元、政府采购服务预算0万元。
(七)国有资产占有使用情况
截至2021 年12月 31 日,部门共有车辆0辆。
(八)一级项目绩效目标设置情况
2022年实行绩效目标管理的一级项目4个,涉及资金924.74万元,其中老汽车棚改项目金额为19.74万元,外资外贸出口奖励补贴项目金额为885万元,外出招商经费项目金额为15万元,招商活动、展会补贴项目金额为5万元。
(九)一级项目情况说明
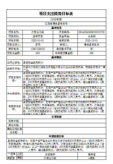
一级项目:外贸出口奖励补贴
1)项目概述:对县内外资现汇进资及流通型外贸出口企业的奖励标准,根据实际情况一事一议。
2)实施主体:德安县商务局
3)实施方案:县级资金奖励部分,已落户生产型企业外贸出口首次达到200万美元以上(含200万美元)可获得奖励,标准为1美元奖励0.015元人民币。次年达到外贸出口在200万美元以上(含200万美元)的企业,以上一年完成数为基数,200万美元至基数部分,1美元奖励0.01元人民币,超出基数部分,1美元奖励0.02元人民币。
4)实施周期:经常性项目
5)年度预算安排:2022年安排财政拨款 885万元
6)绩效目标和指标
质量指标:对外贸出口效率提升,数据运行效率提高。
时效指标:按预定时间完成外贸出口任务数并获得认可。
成本指标:总支出控制在部门预算支出内。
社会效益指标:促进我县经济和企业技术的进步,推动产业结构和经济结构的优化。
满意度指标:外贸出口企业反映满意度。
二、2022年“三公”经费预算情况说明
2022年德安县商务局"三公"经费一般公共预算安排27.5万元,其中: 因公出国(境)费0.3万元,比上年增长0.3万元, 主要原因是:可能外出招商。公务接待费17.2万元,与去年增加2.2万元,主要原因是:物价上涨。公务用车运行维护费2万元,比上年增加2万元, 主要原因是:因公车改革后商务局无公务用车,预计今年新增车辆。
第三部分 德安县商务局2022年部门预算表
一《收支预算总表》

二《部门收入总表》

三《部门支出总表》

四《财政拨款收支总表》

五《一般公共预算支出表》

六《一般公共预算基本支出表》

七《一般公共预算“三公”经费支出表》

八《政府性基金预算支出表》

九《国有资本经营预算支出表》




第四部分名词解释
一、收入科目
(一)财政拨款:指省级财政当年拨付的资金。
(二)事业收入:指事业单位开展专业业务活动及辅
助活动取得的收入。
(三)事业单位经营收入:指事业单位在专业业务活
动及辅助活动之外开展非独立核算经营活动取得的收入。
(四)其他收入:指除财政拨款、事业收入、事业单位
经营收入等以外的各项收入。
(五)附属单位上缴收入:反映事业单位附属的独立核算单位按规定标准或比例缴纳的各项收入。包括附属的事业
单位上缴的收入和附属的企业上缴的利润等。
(六)上级补助收入:反映事业单位从主管部门和上级
单位取得的非财政补助收入。
二、支出科目
(一)行政运行:反映行政单位(包括参公单位)的基
本支出。
(二)一般行政管理事务:反映行政单位(包括参公单
位)未单独设置项级科目的其他项目支出。
(三)机关服务:反映为行政单位(包括参公单位)提
供后勤服务的各类后勤服务中心的支出。
(八)事业运行:反映事业单位的基本支出。
(十二)机关事业单位基本养老保险缴费支出:反映机
关事业单位实施养老保险制度由单位缴纳的基本养老保险
费的支出。
部门预算公开内容中无涉及的专业性较强的名词。
德安县商务局