国务院
省政府
市政府
无障碍
|
关怀版
网站支持IPV6
首页
政务资讯
政务公开
政务服务
政民互动
政府数据
专题专栏
县情简介
搜索
当前位置:
首页
>
政务公开
>
政府信息公开专栏
>
部门信息公开
>
生态环境局
>
法定主动公开内容
>
污染防治
>
公共服务
信息类别:
公共服务
公开方式:
主动公开
生成日期:
2024-10-09
公开时限:
常年公开
公开范围:
面向全社会
信息索取号:
000014349/2024-18136
责任部门:
九江市德安生态环境局
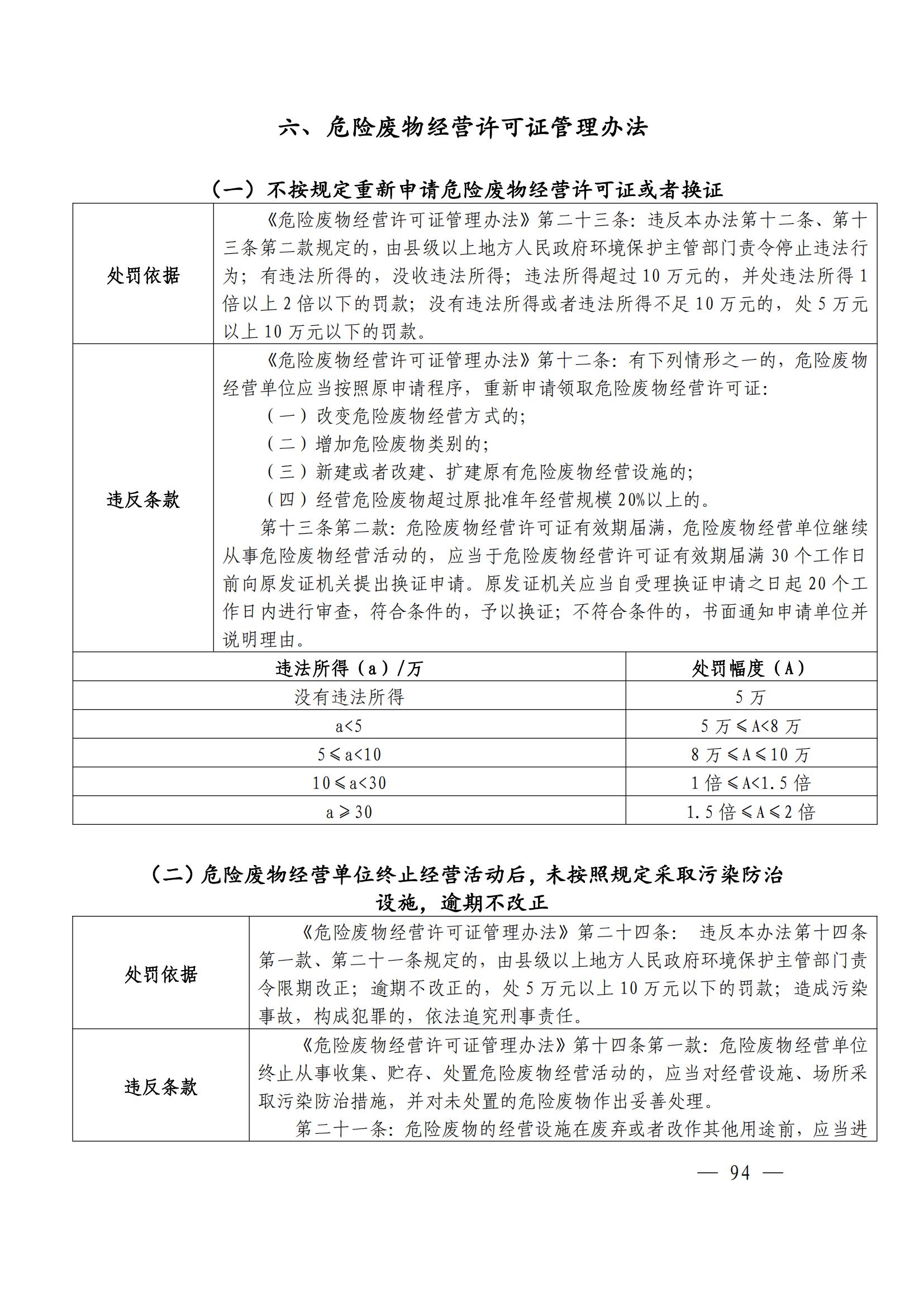
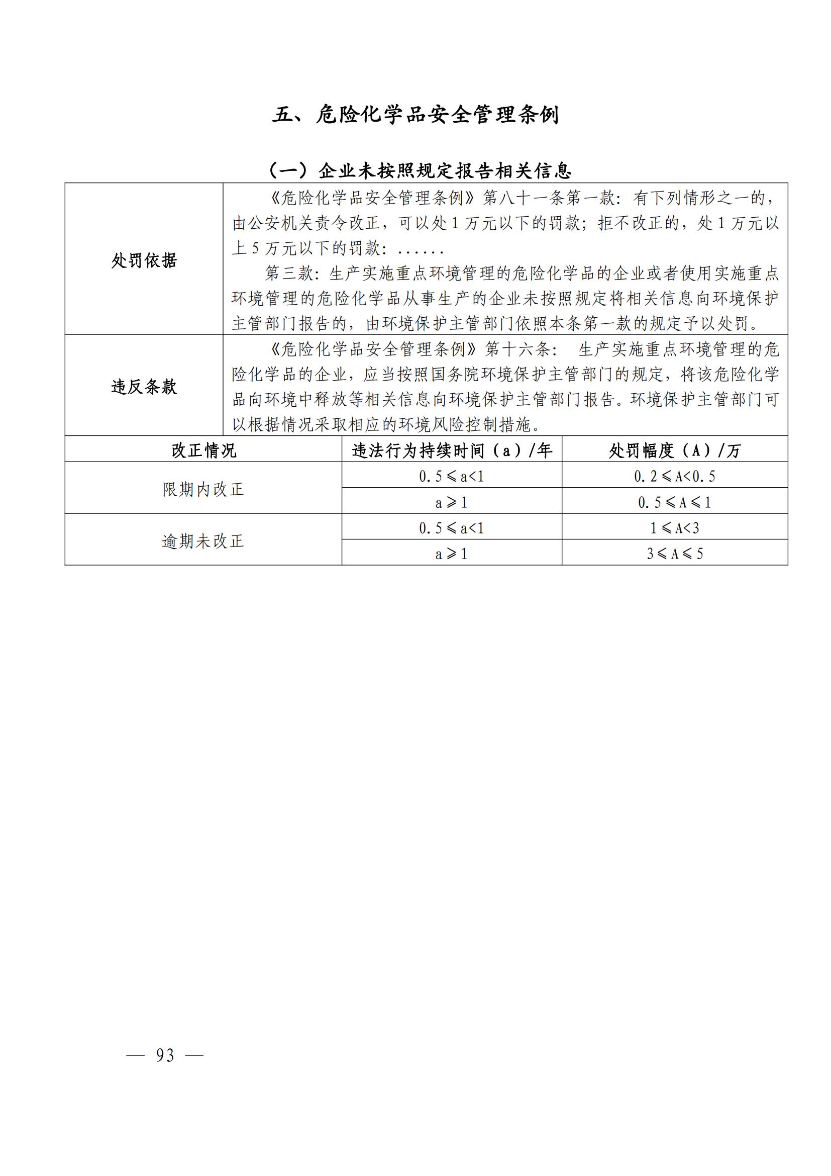
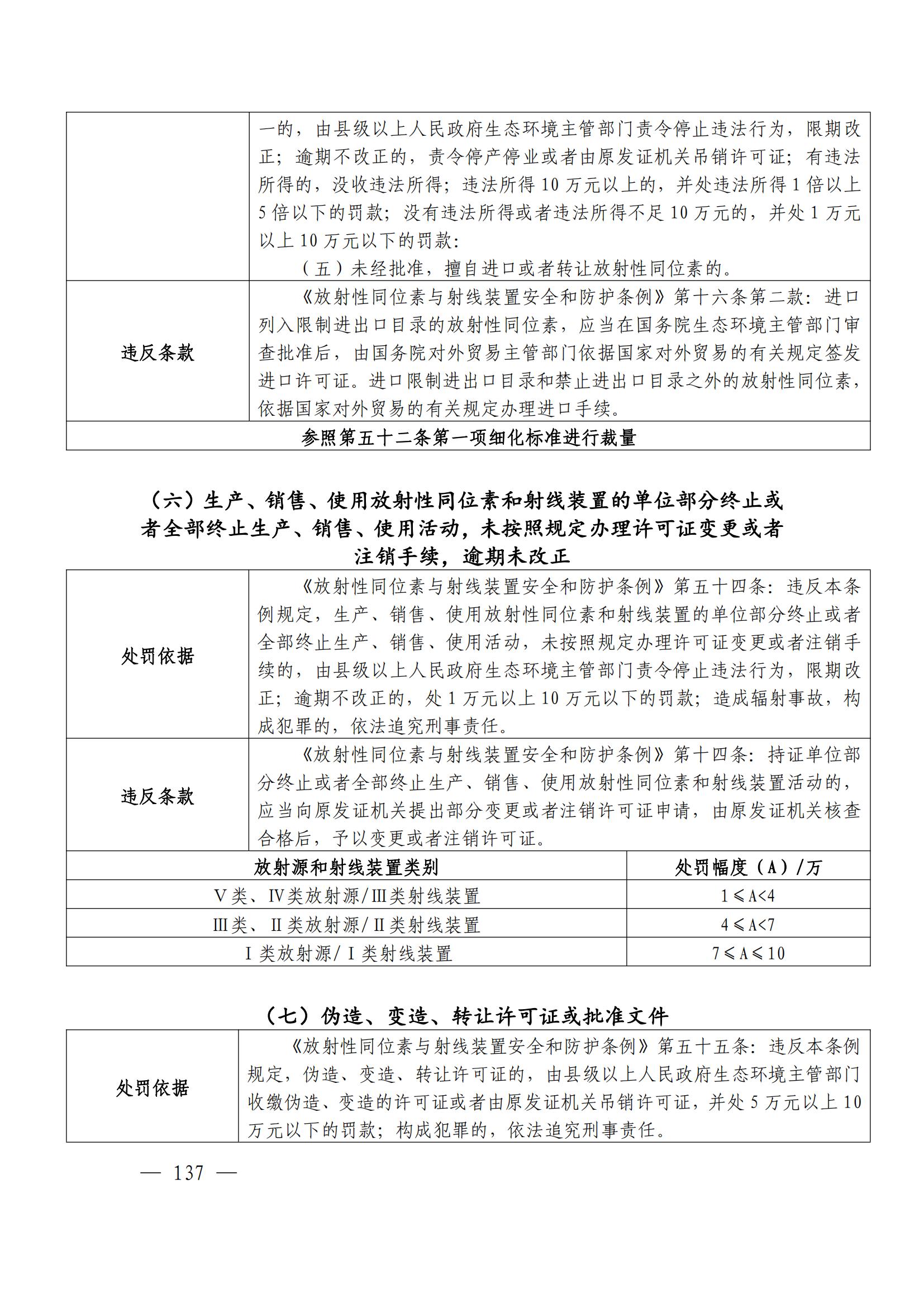
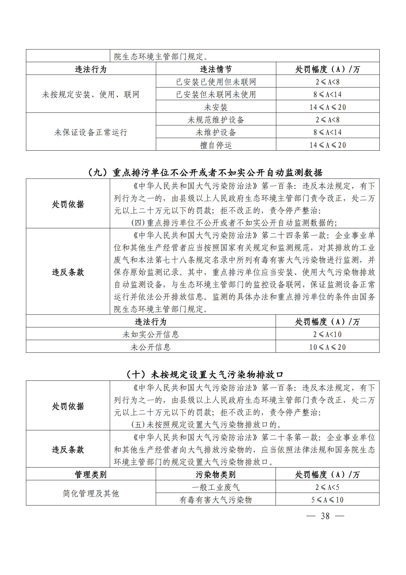
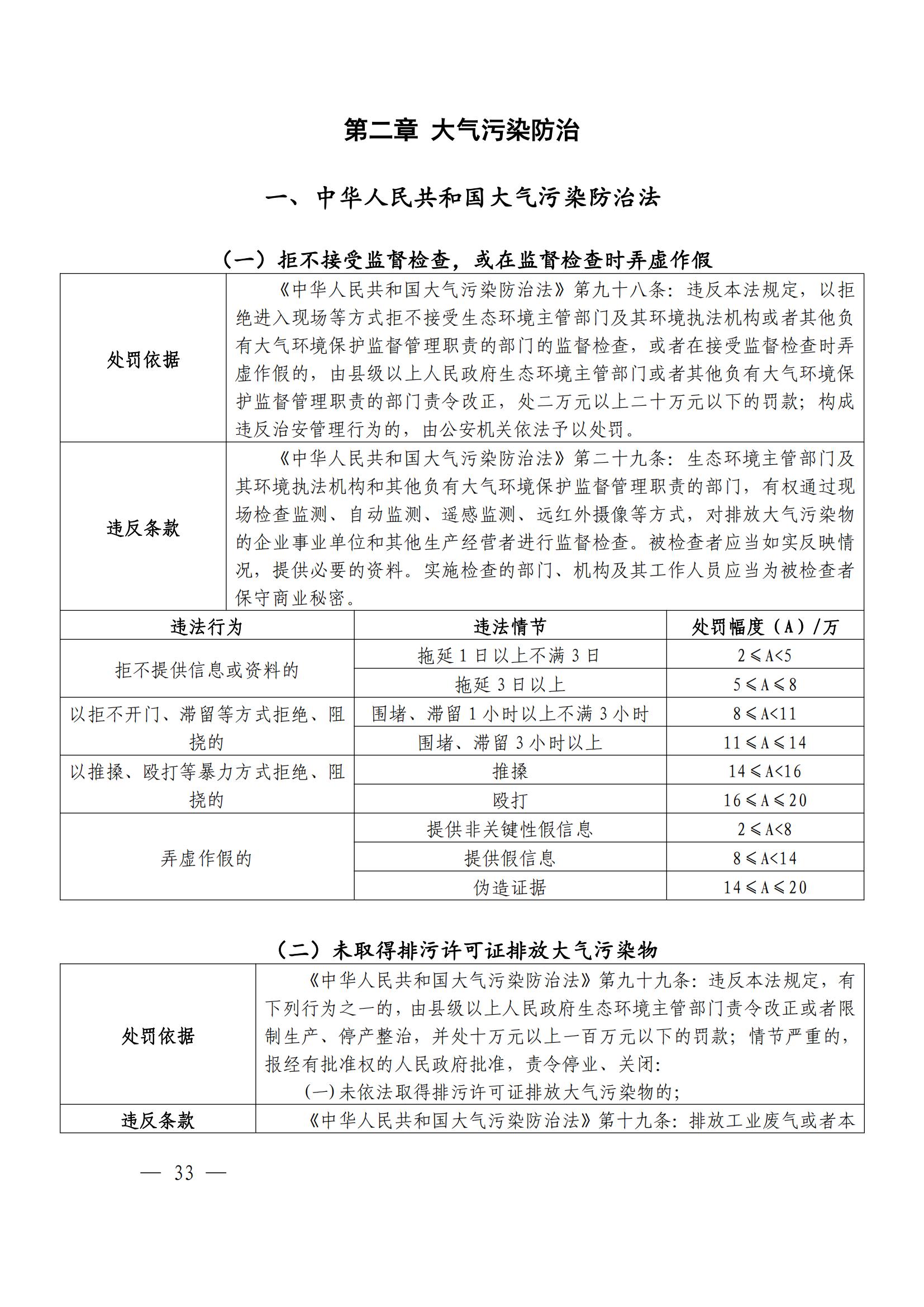
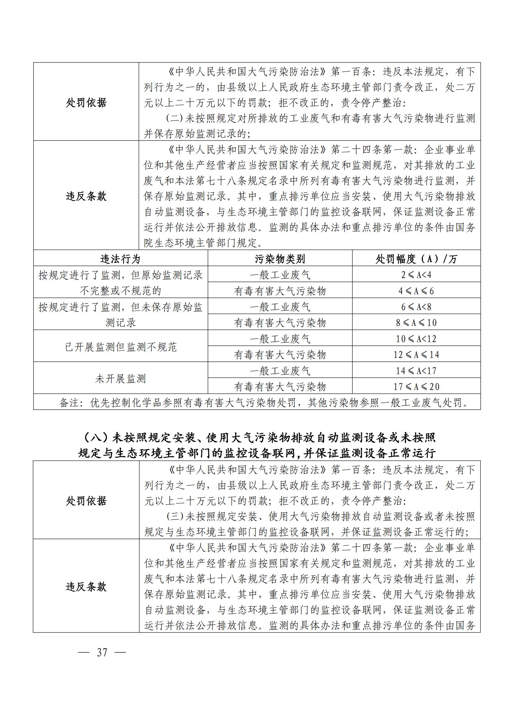
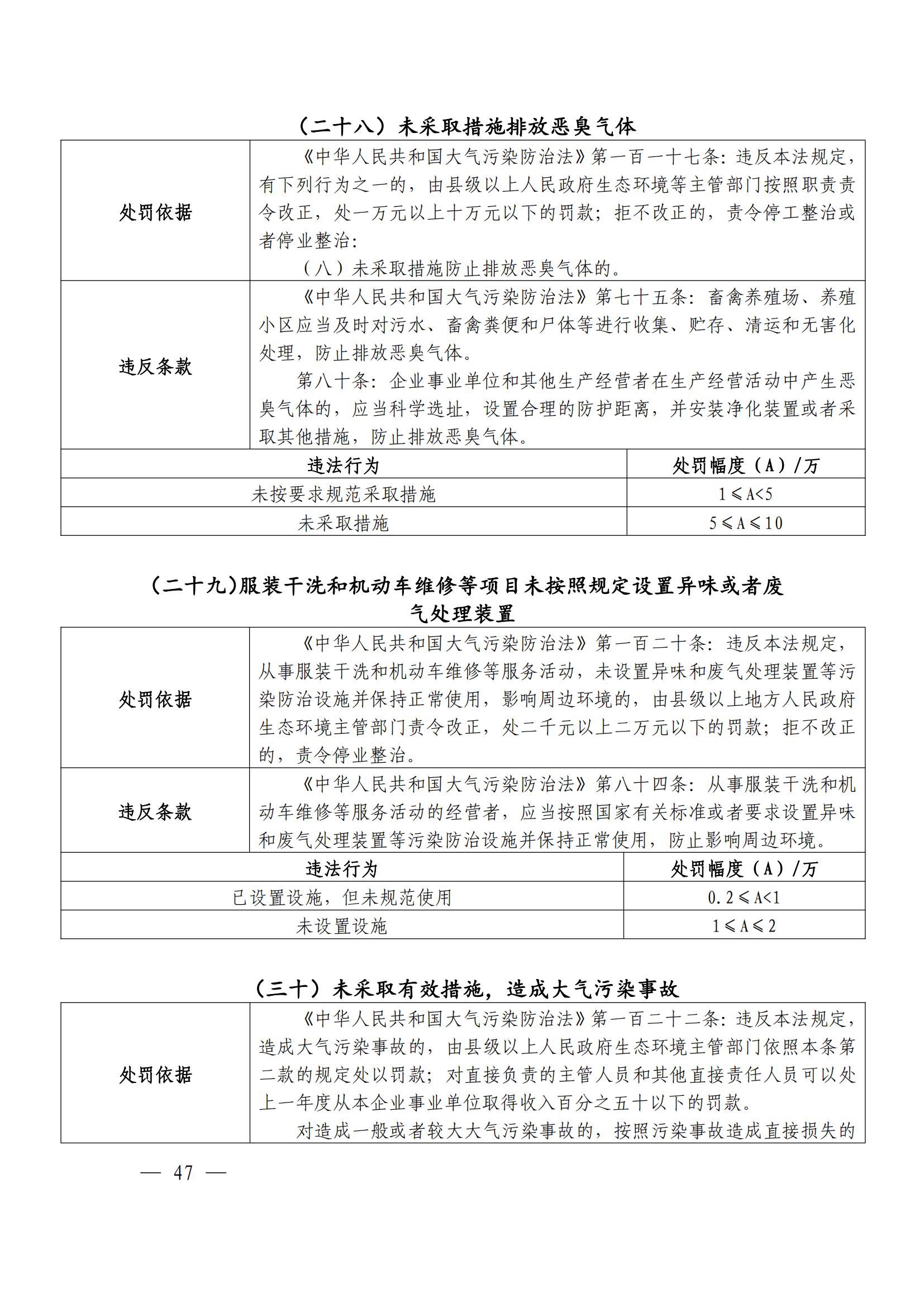
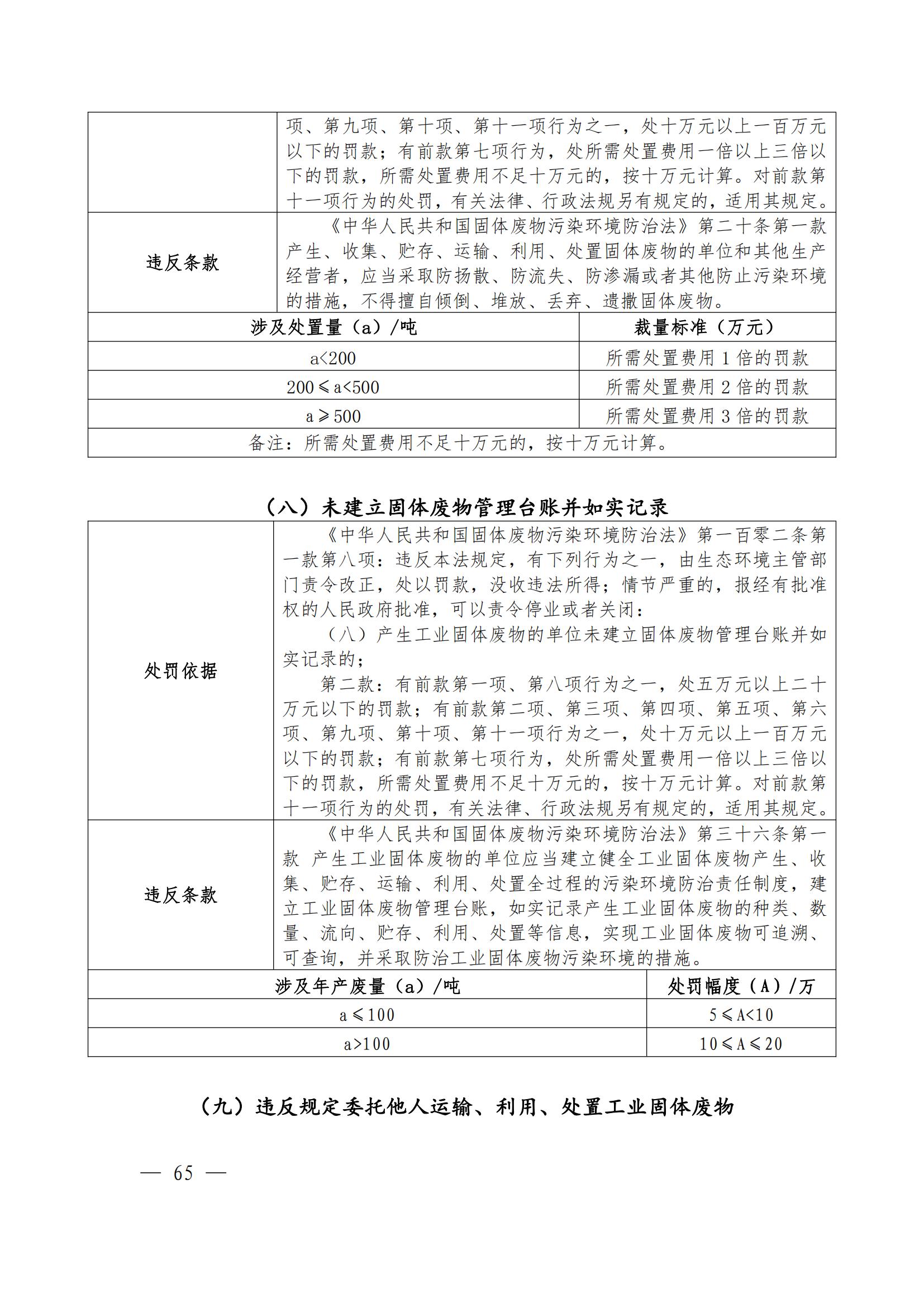
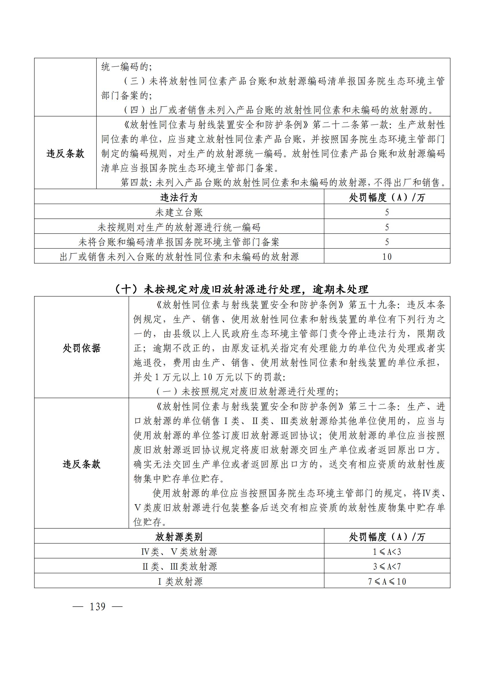
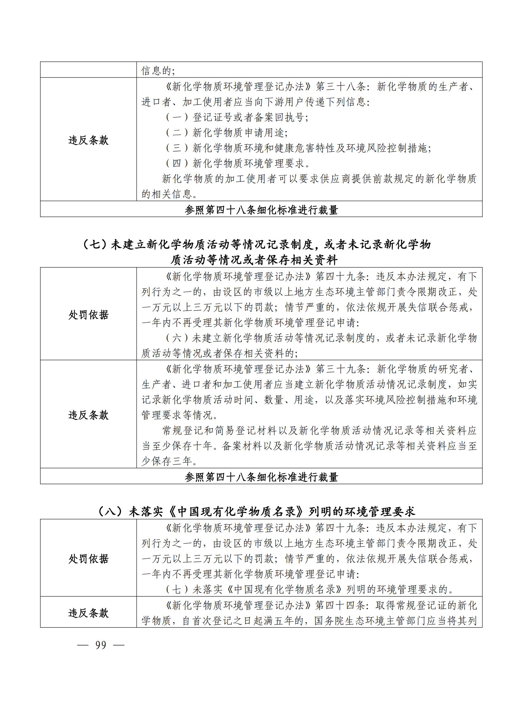
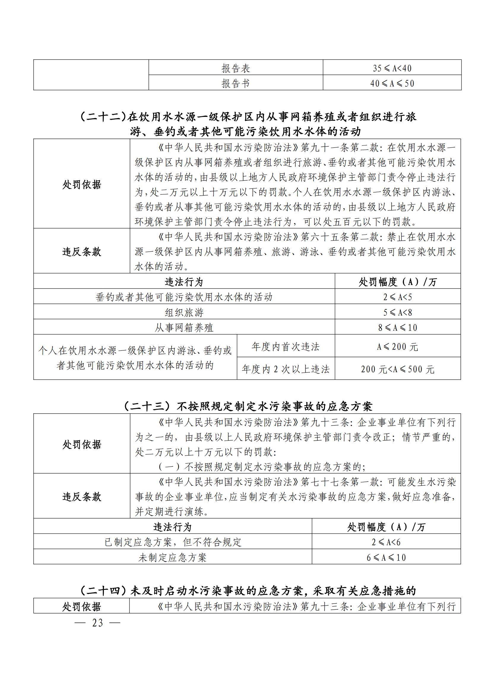
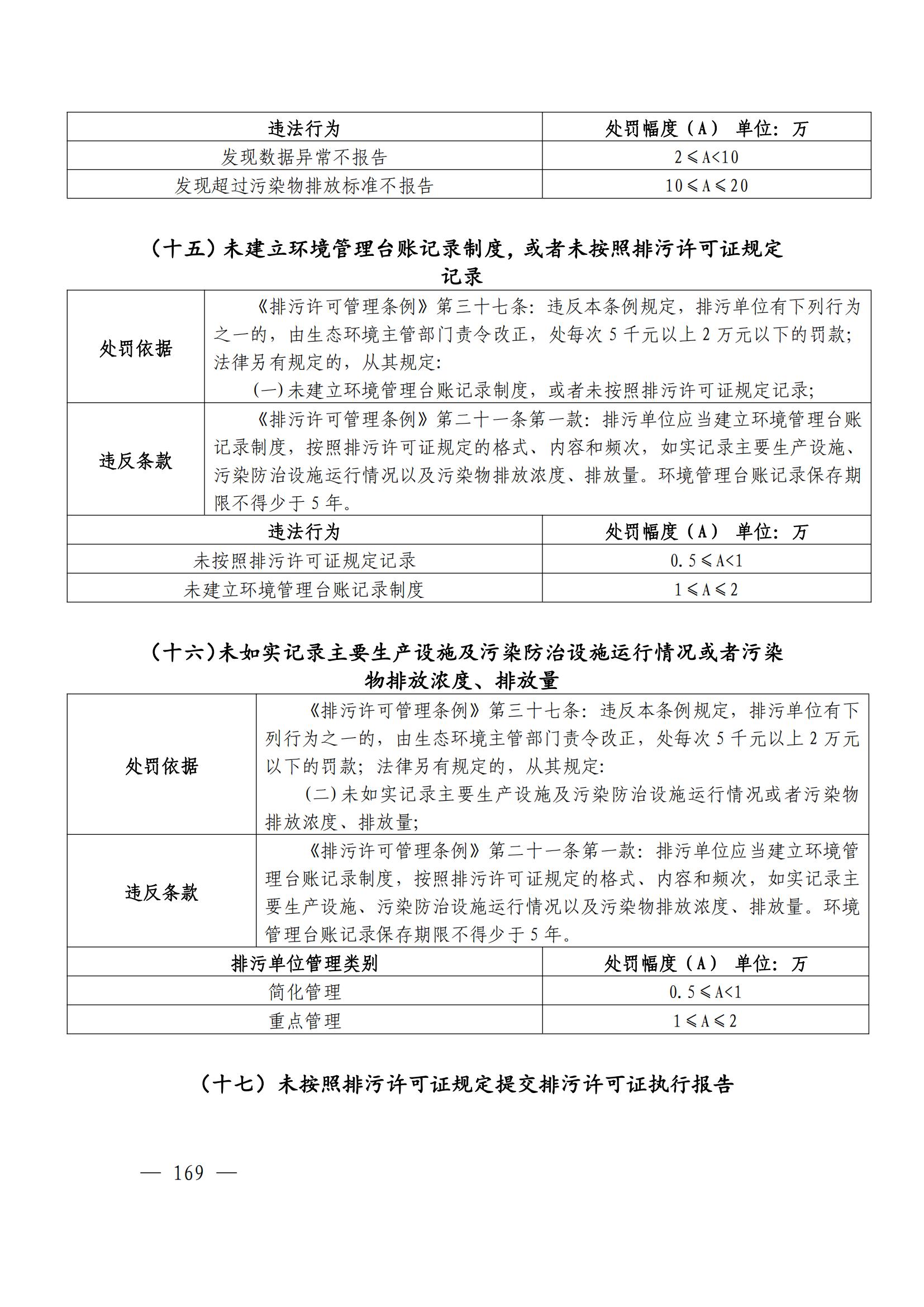
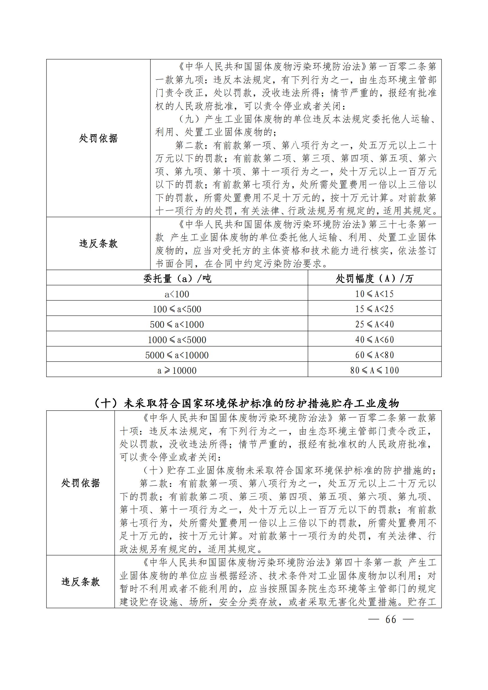
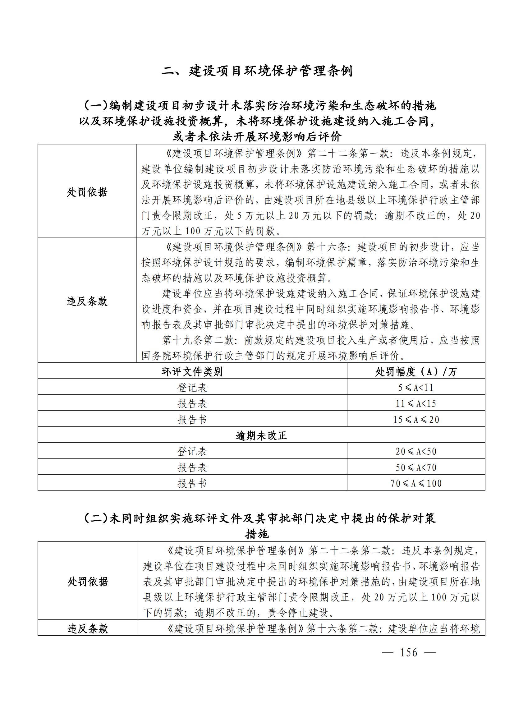
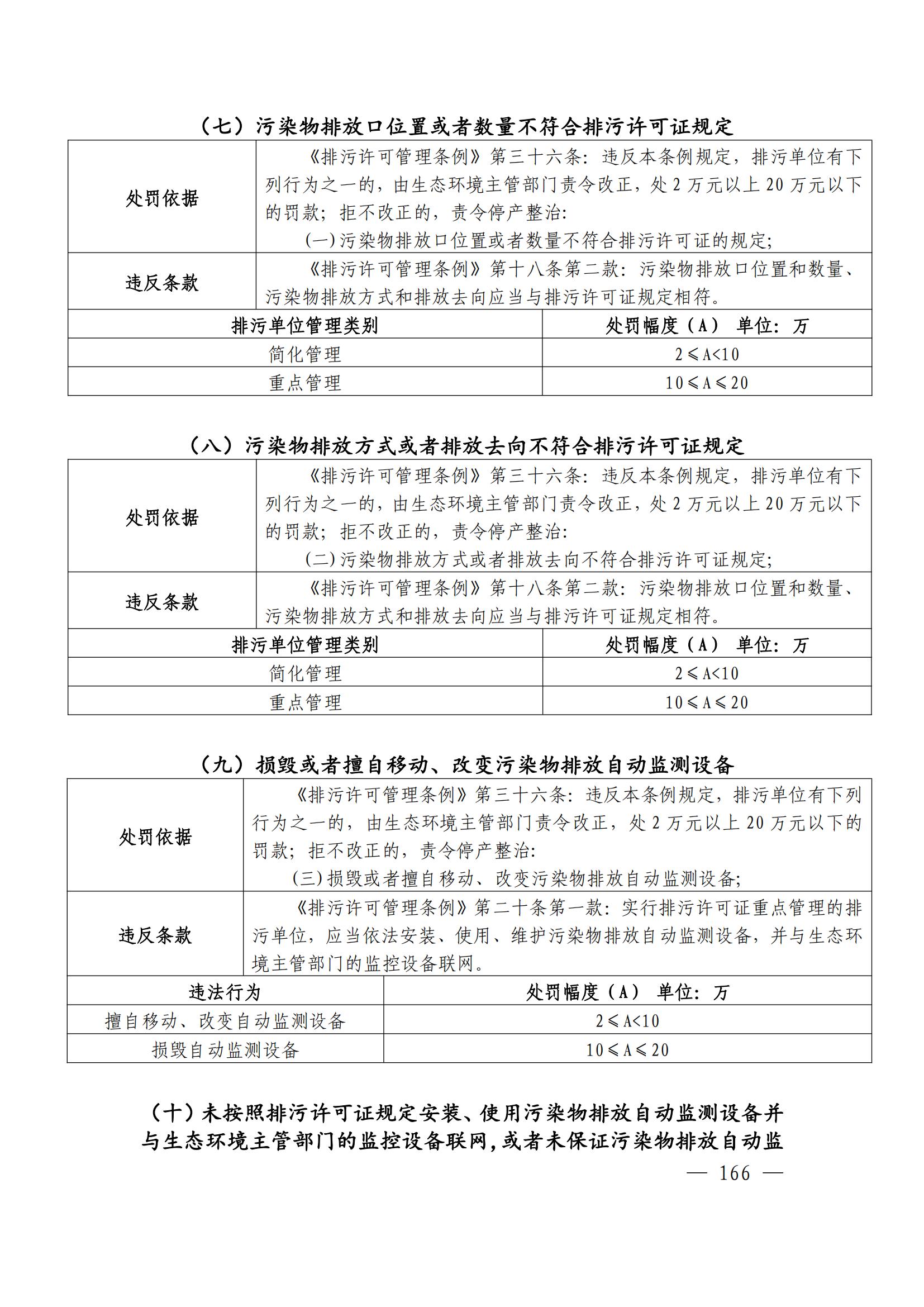
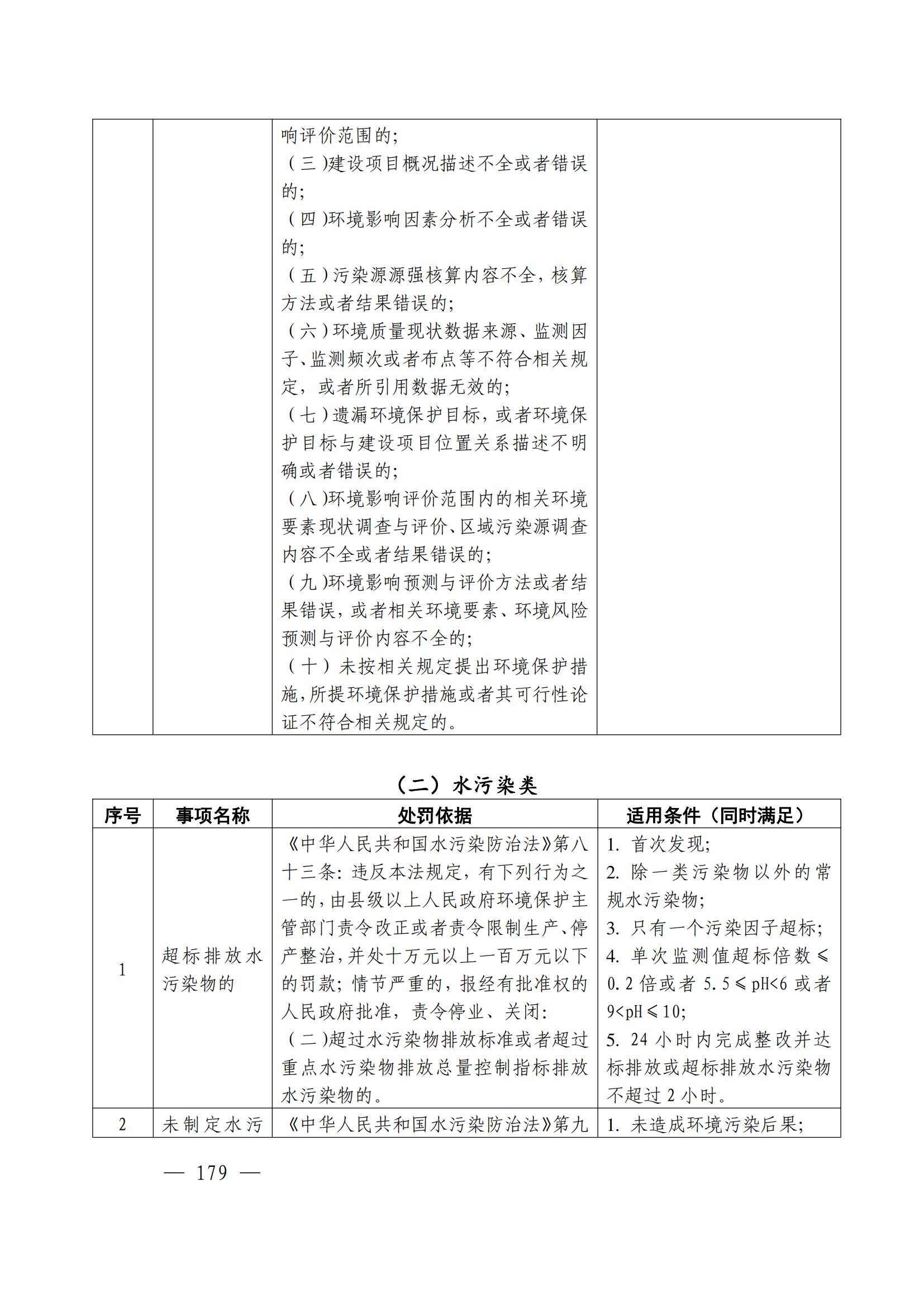
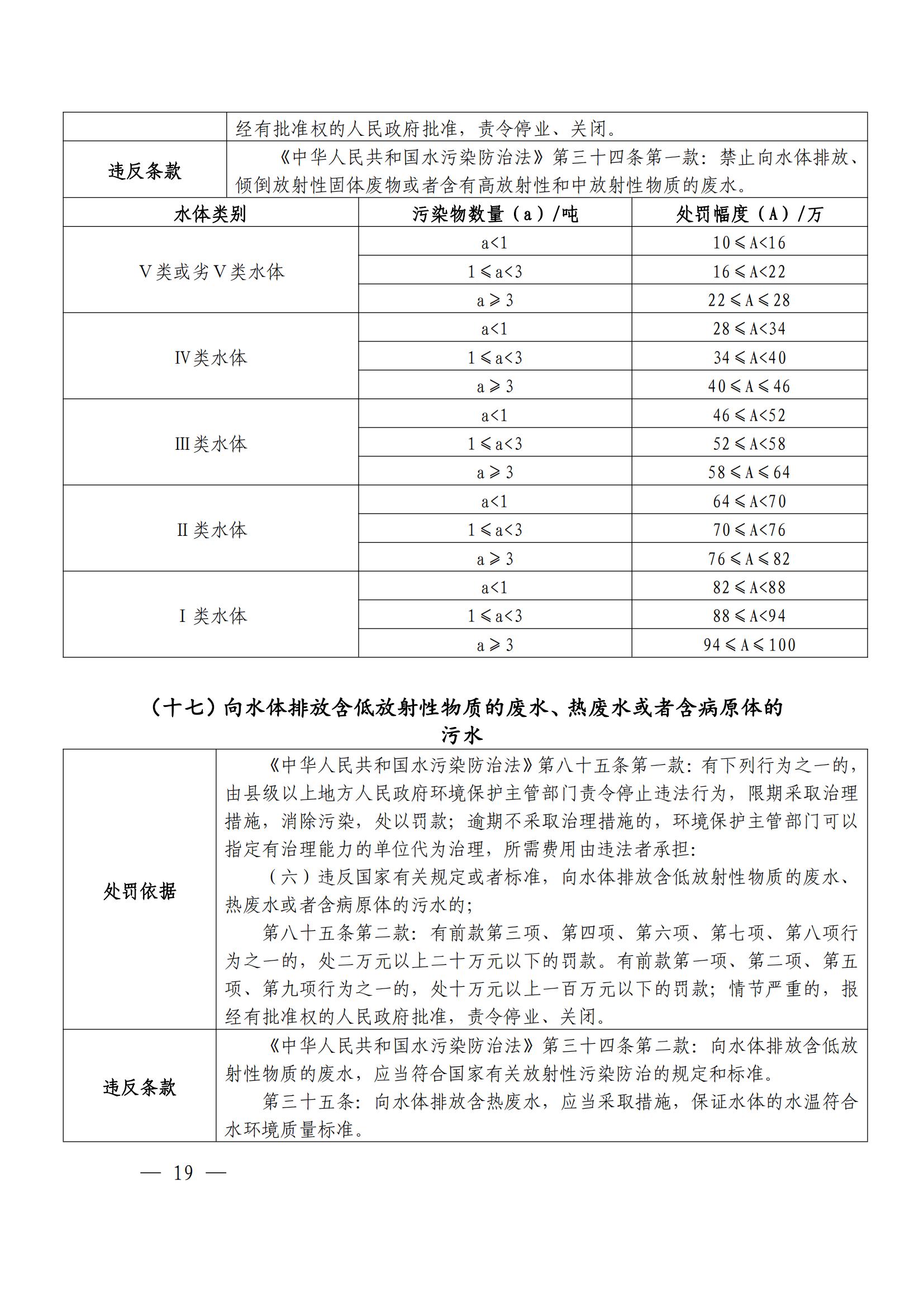
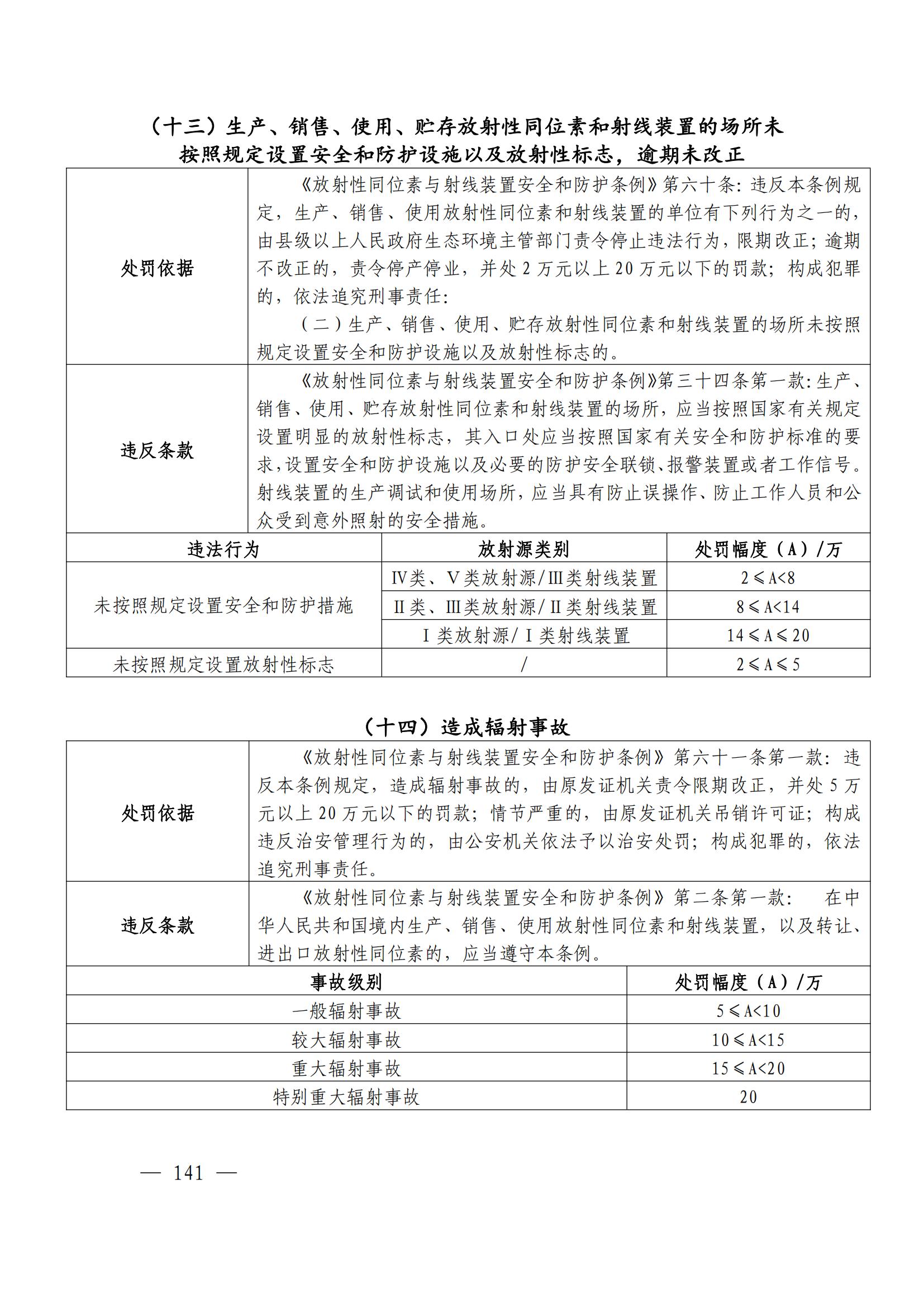
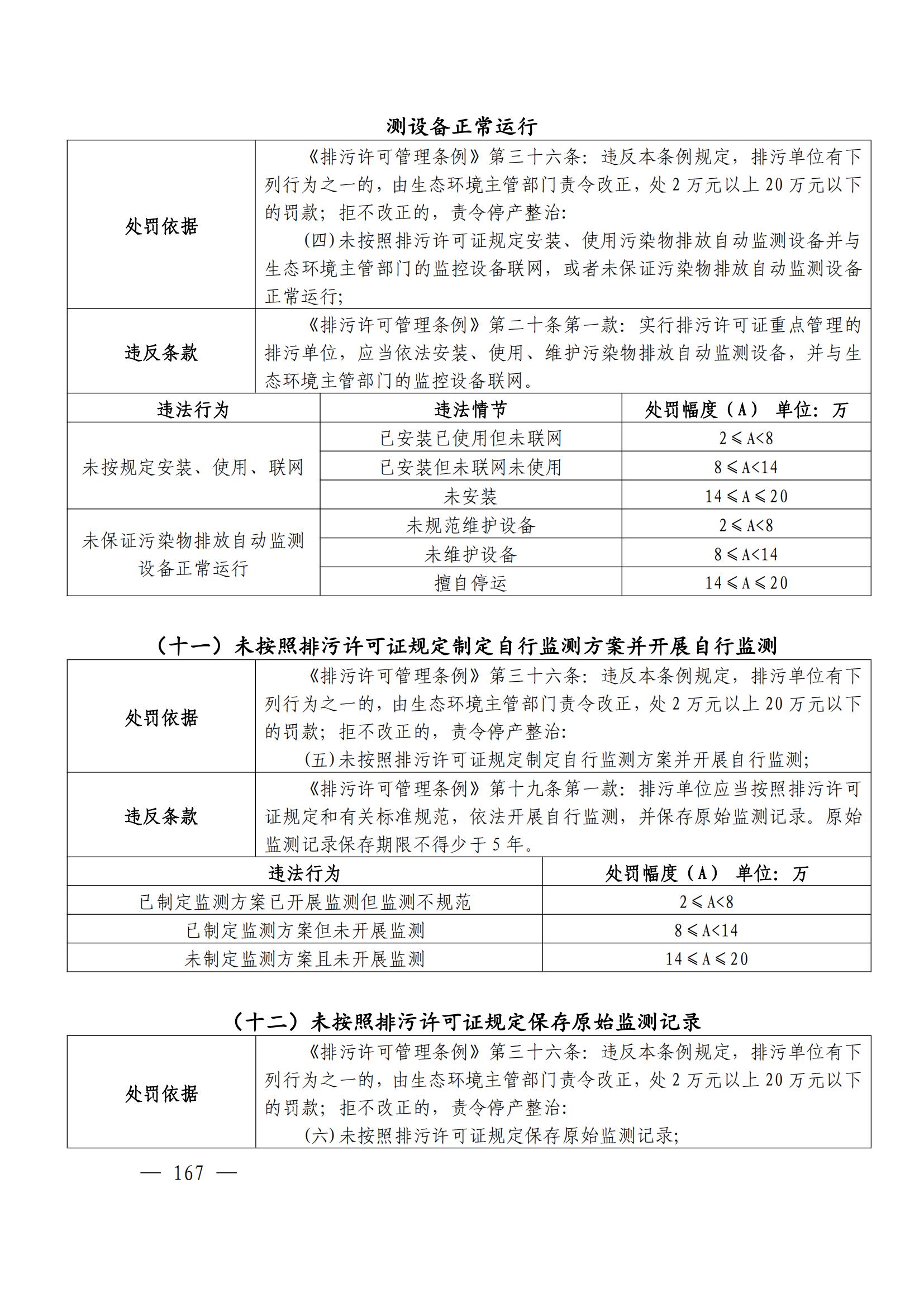
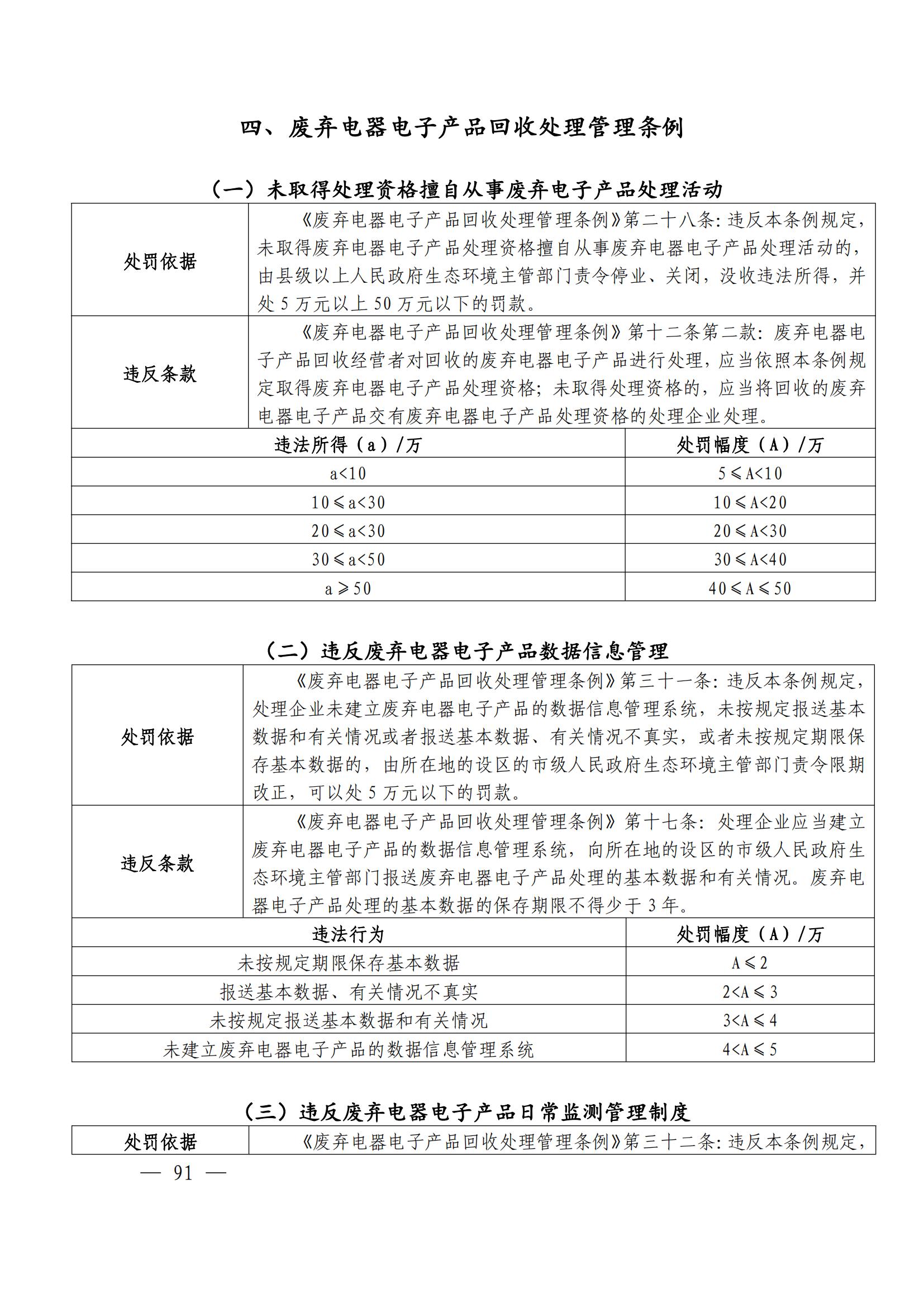
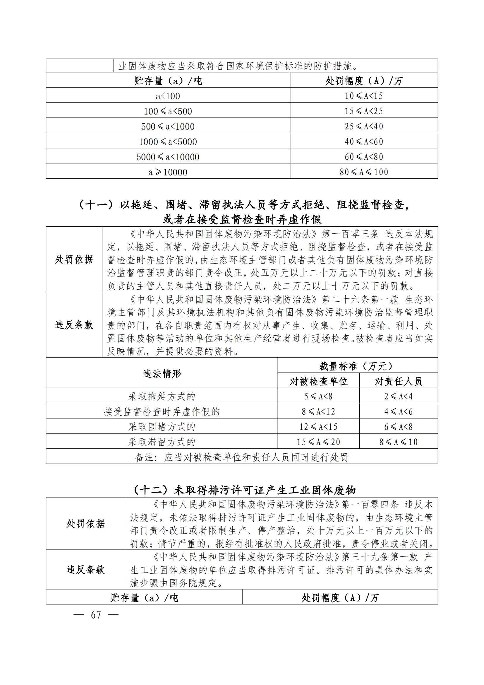
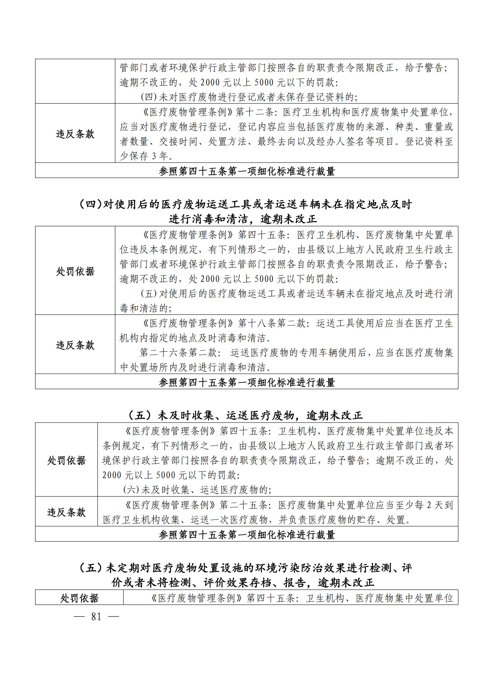
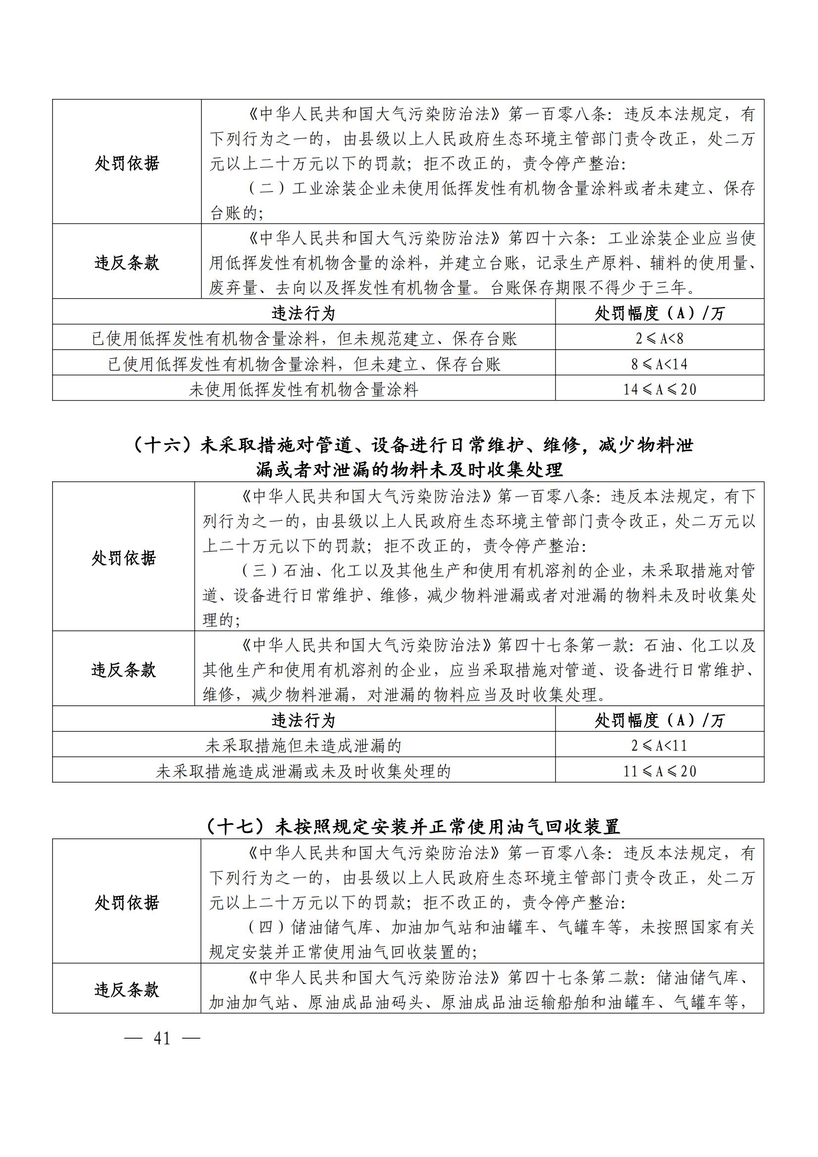
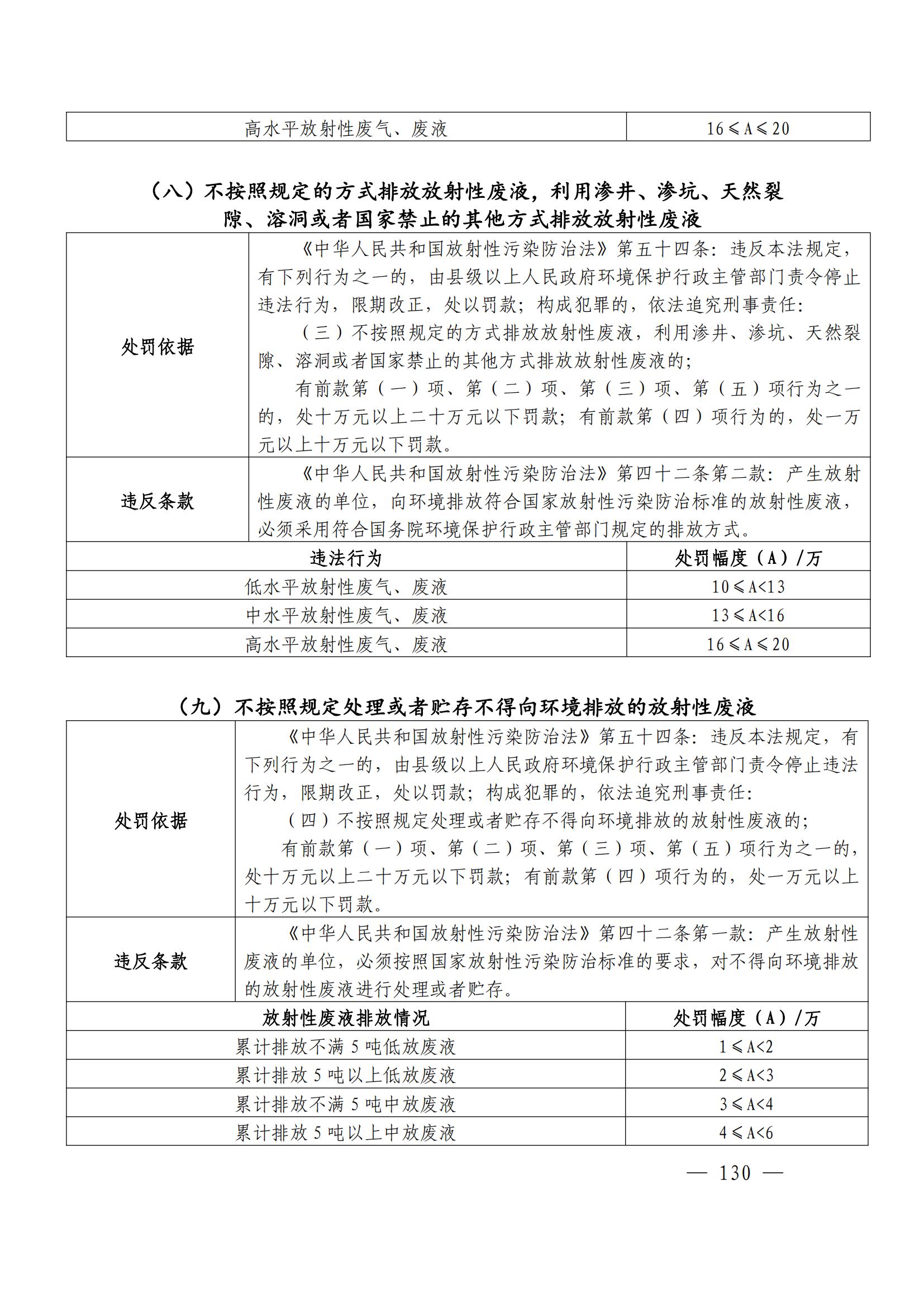
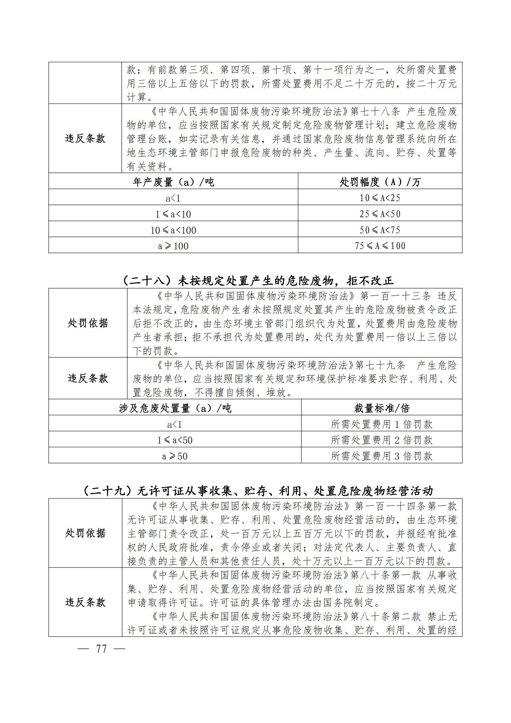
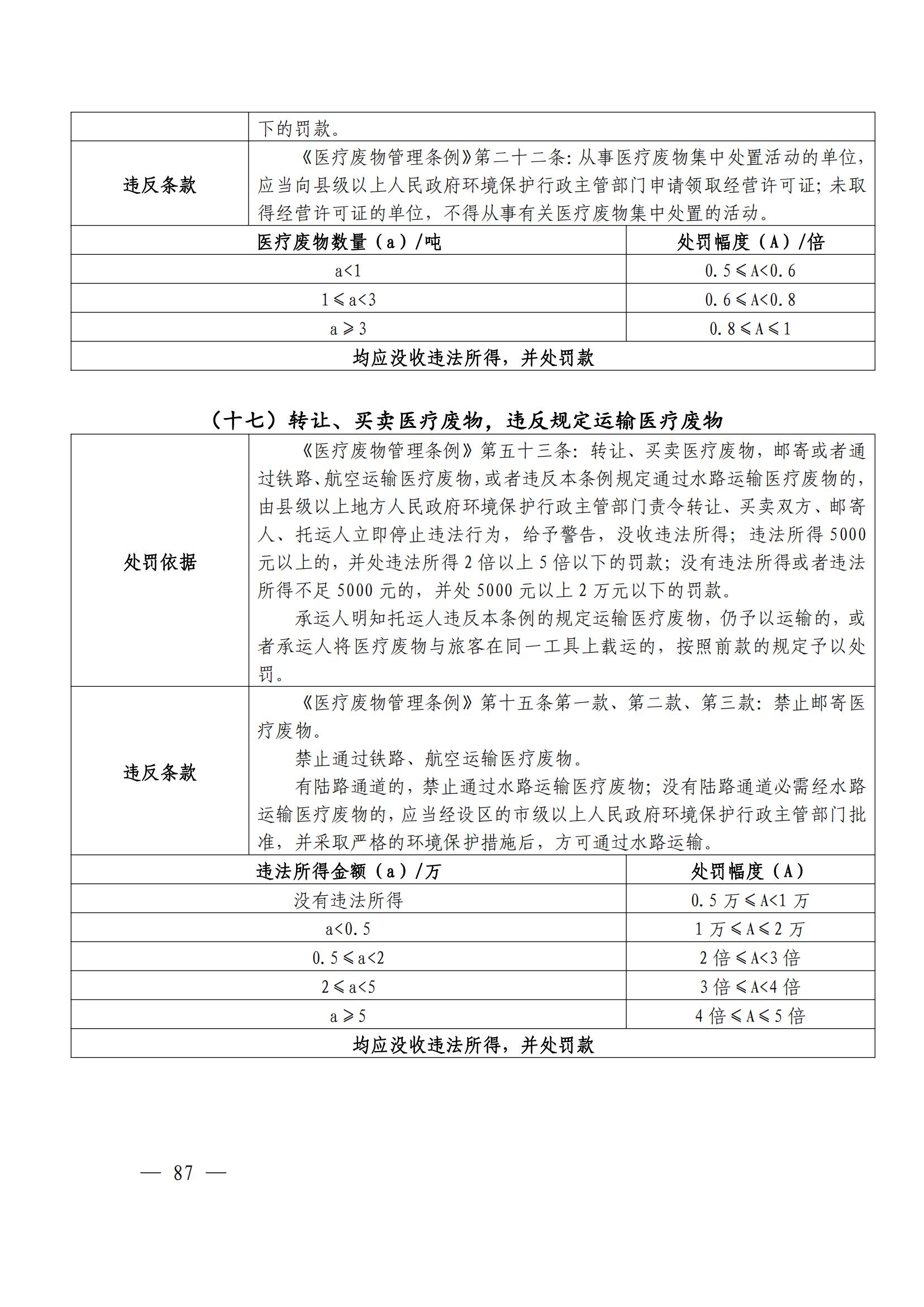
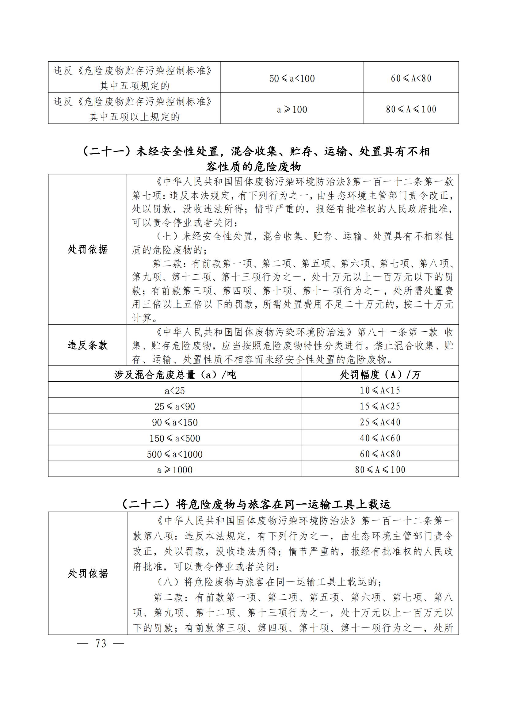
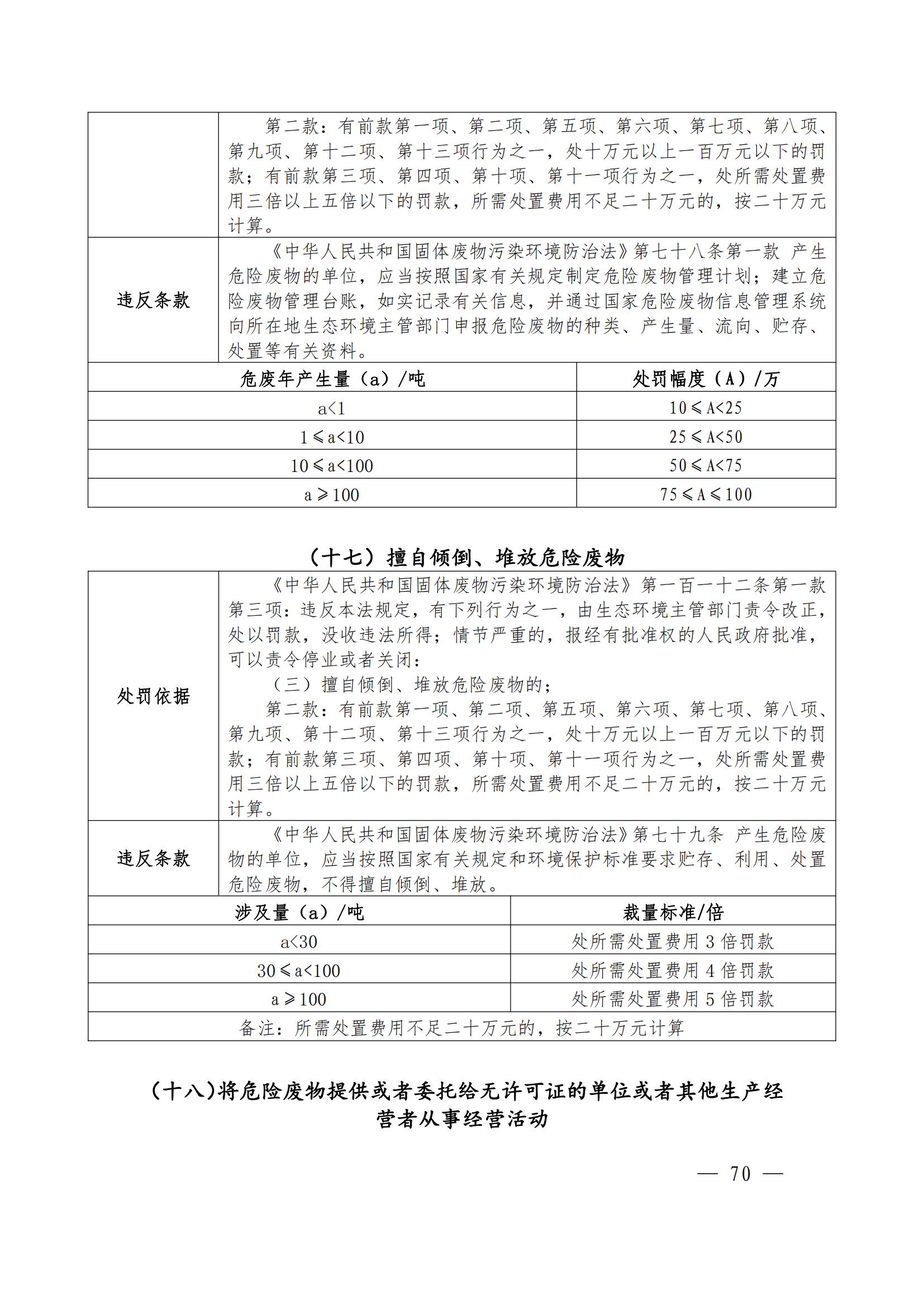
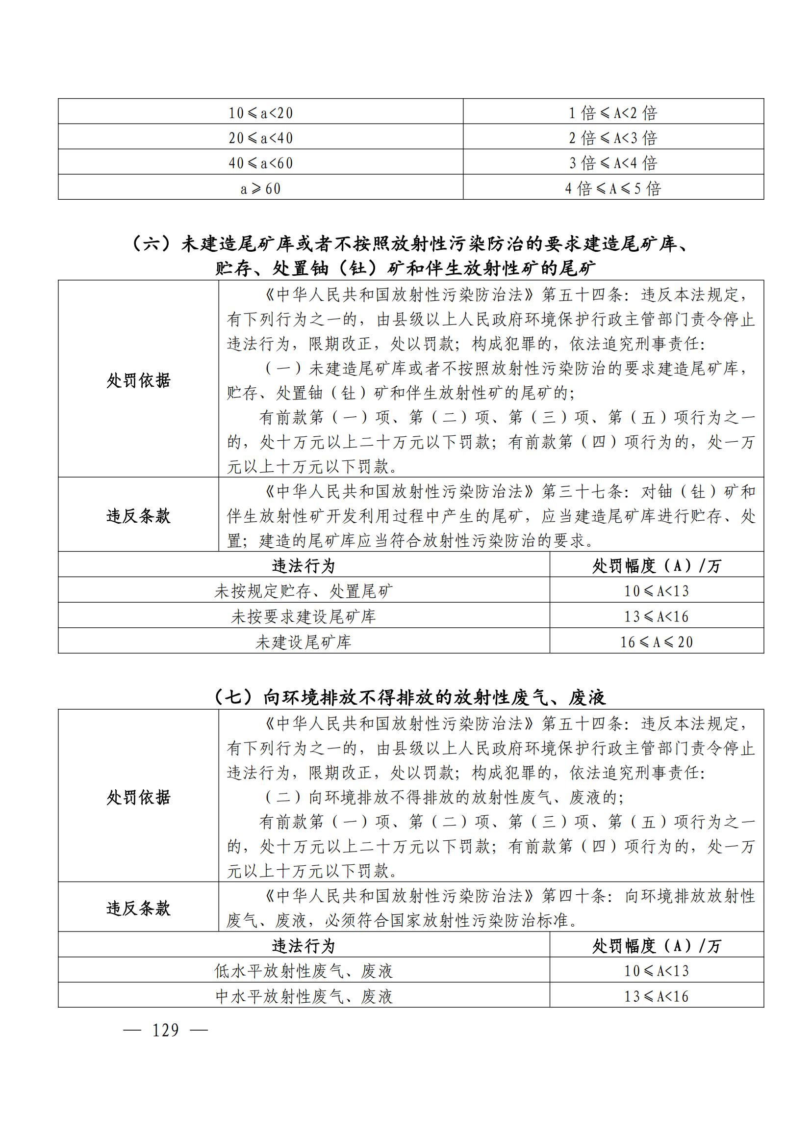
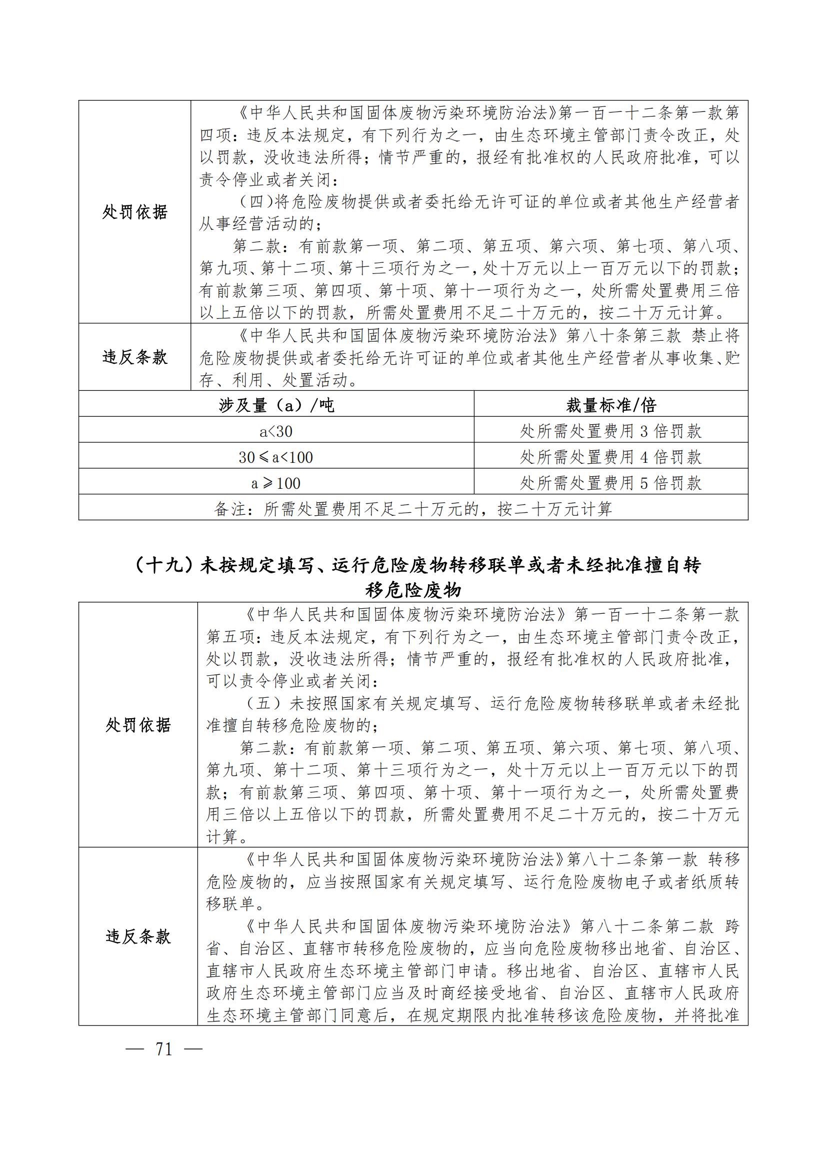
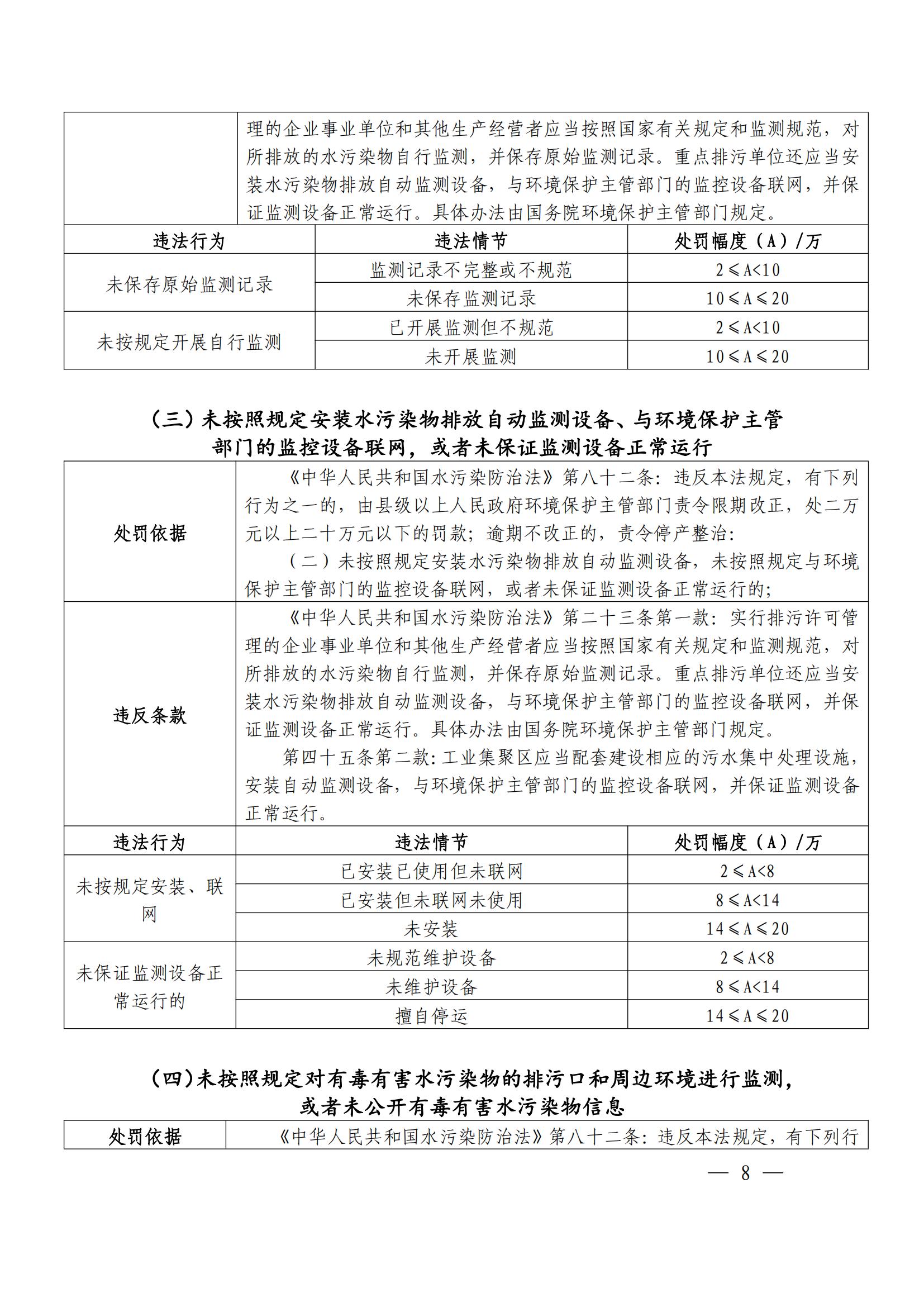
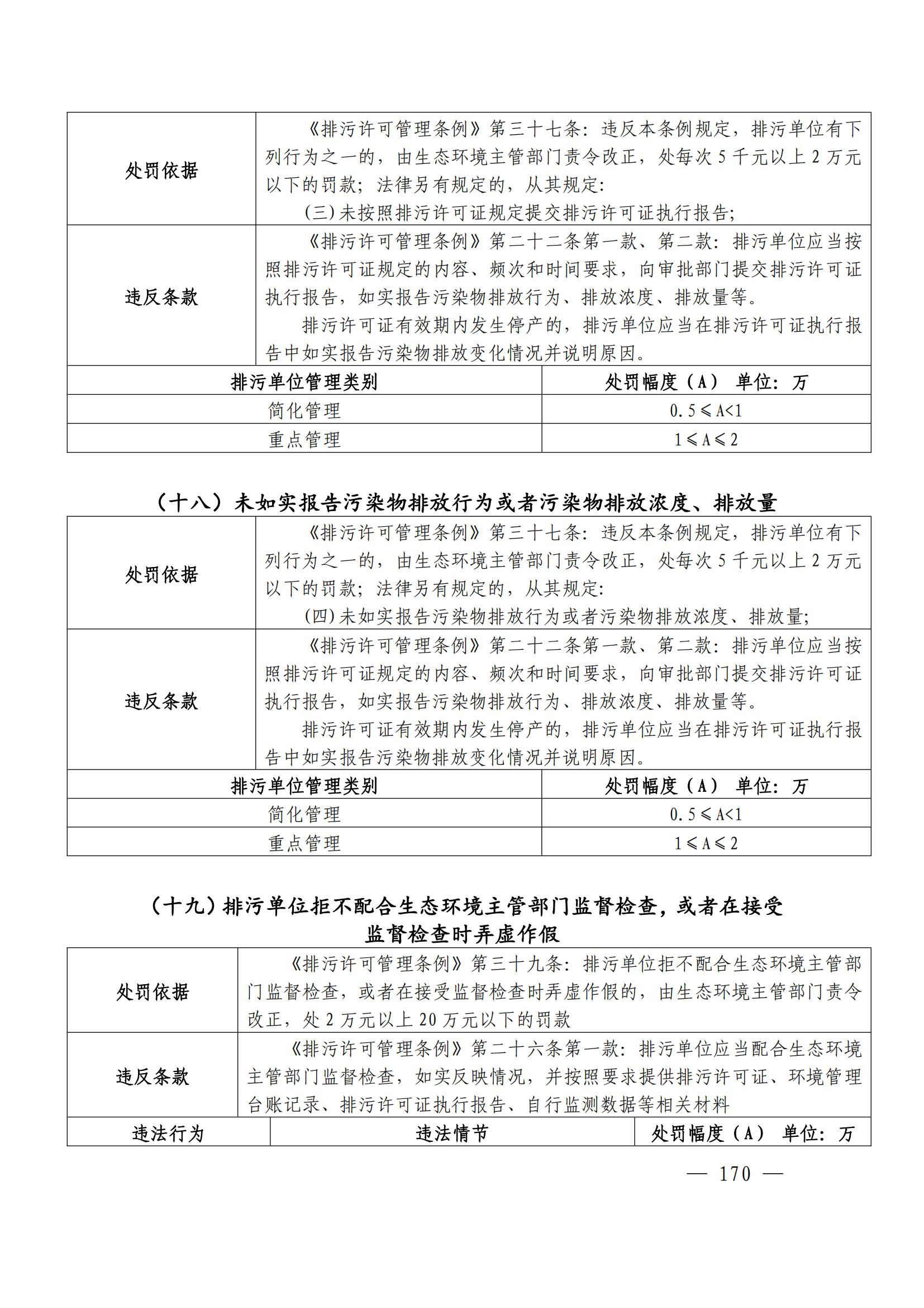
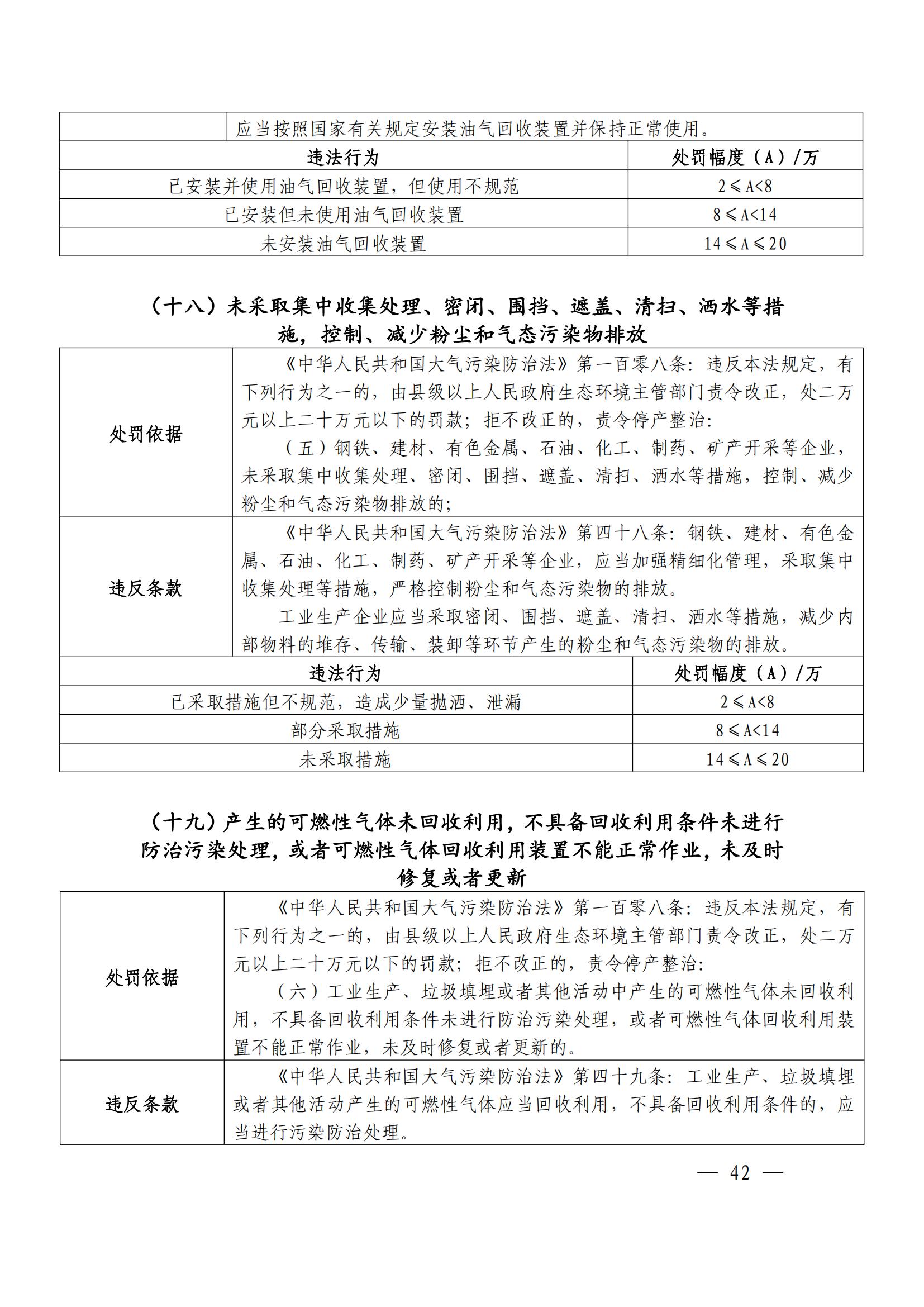
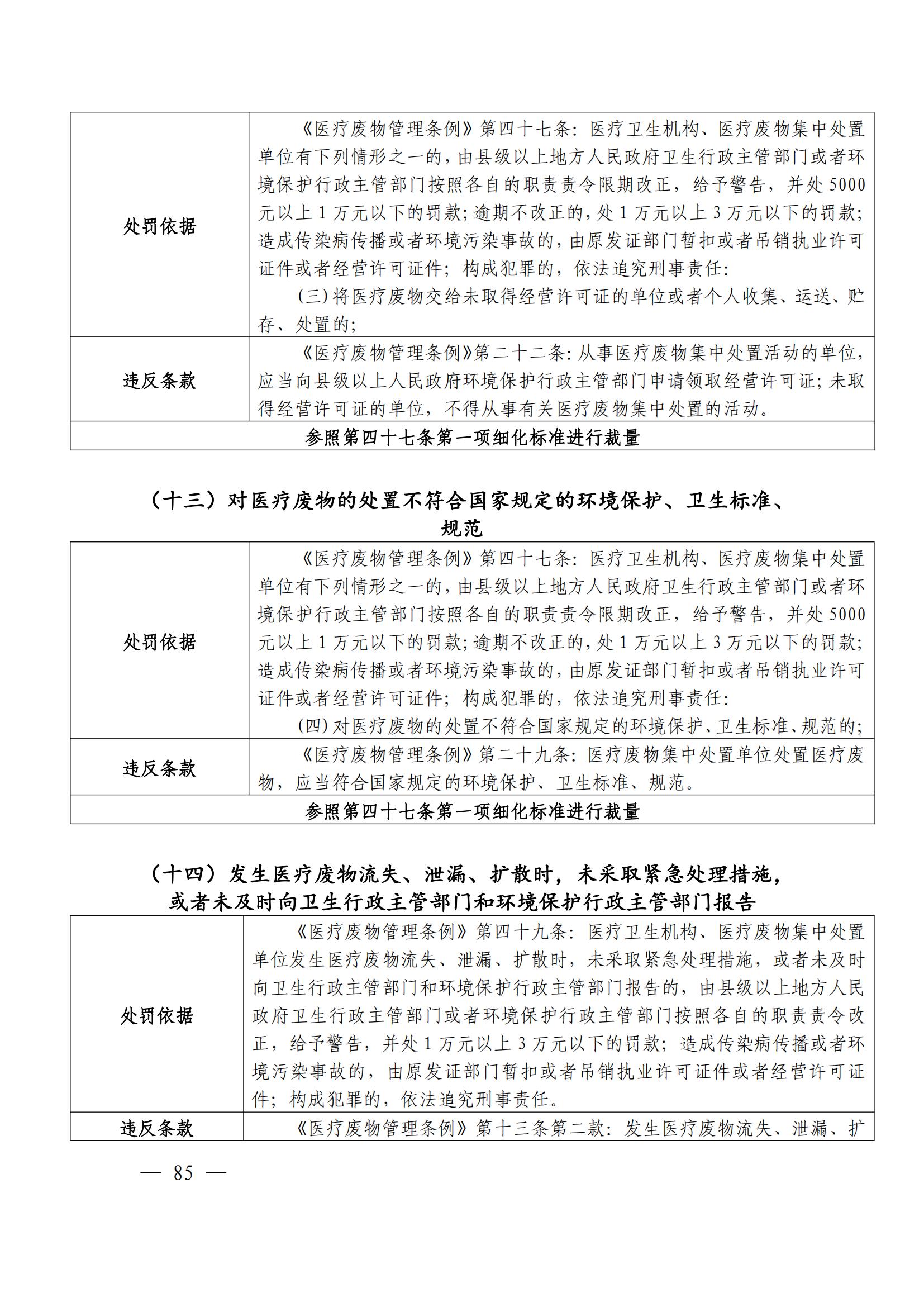
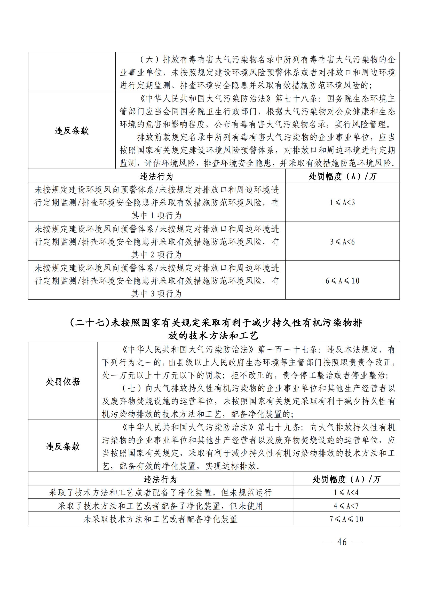
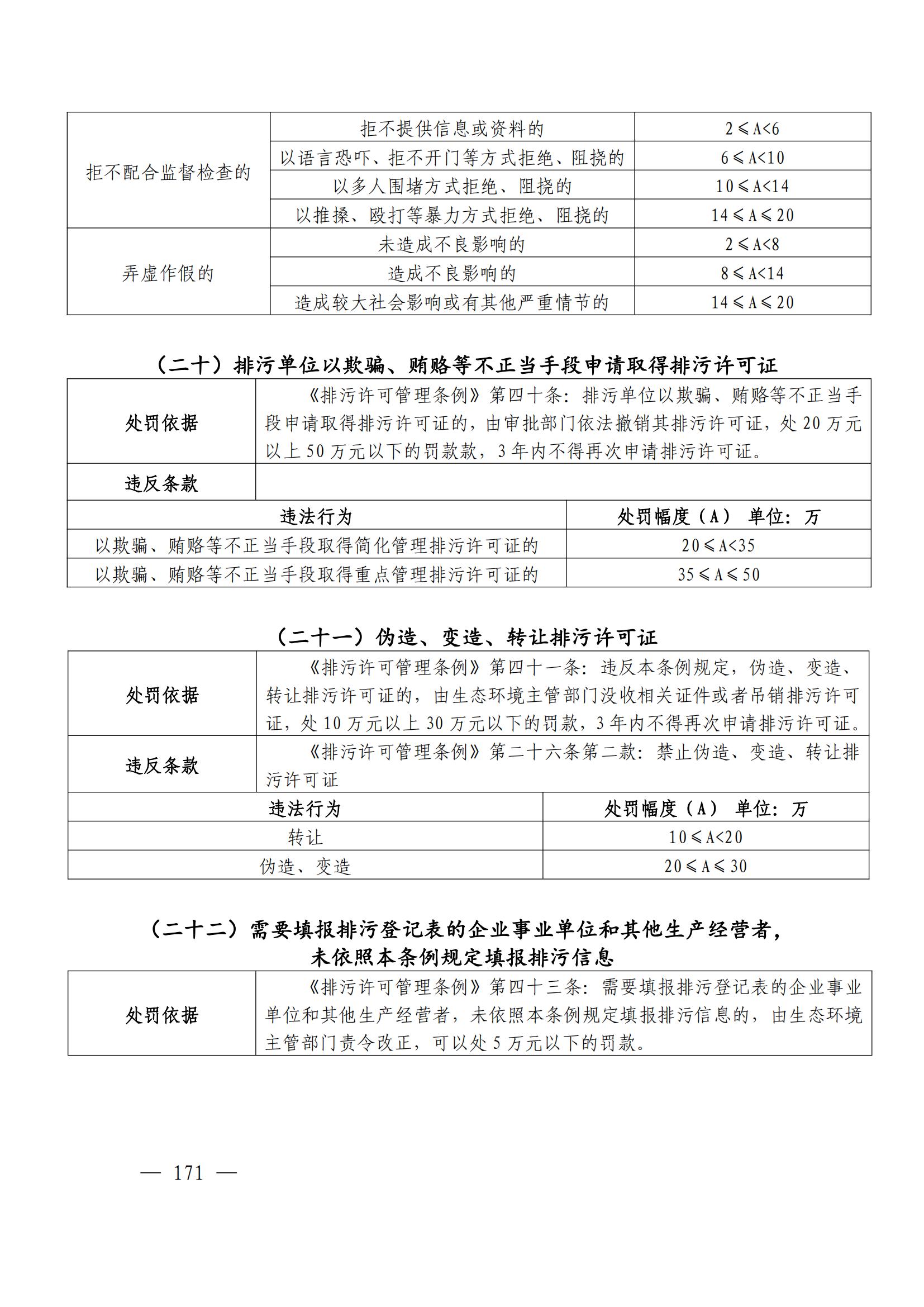
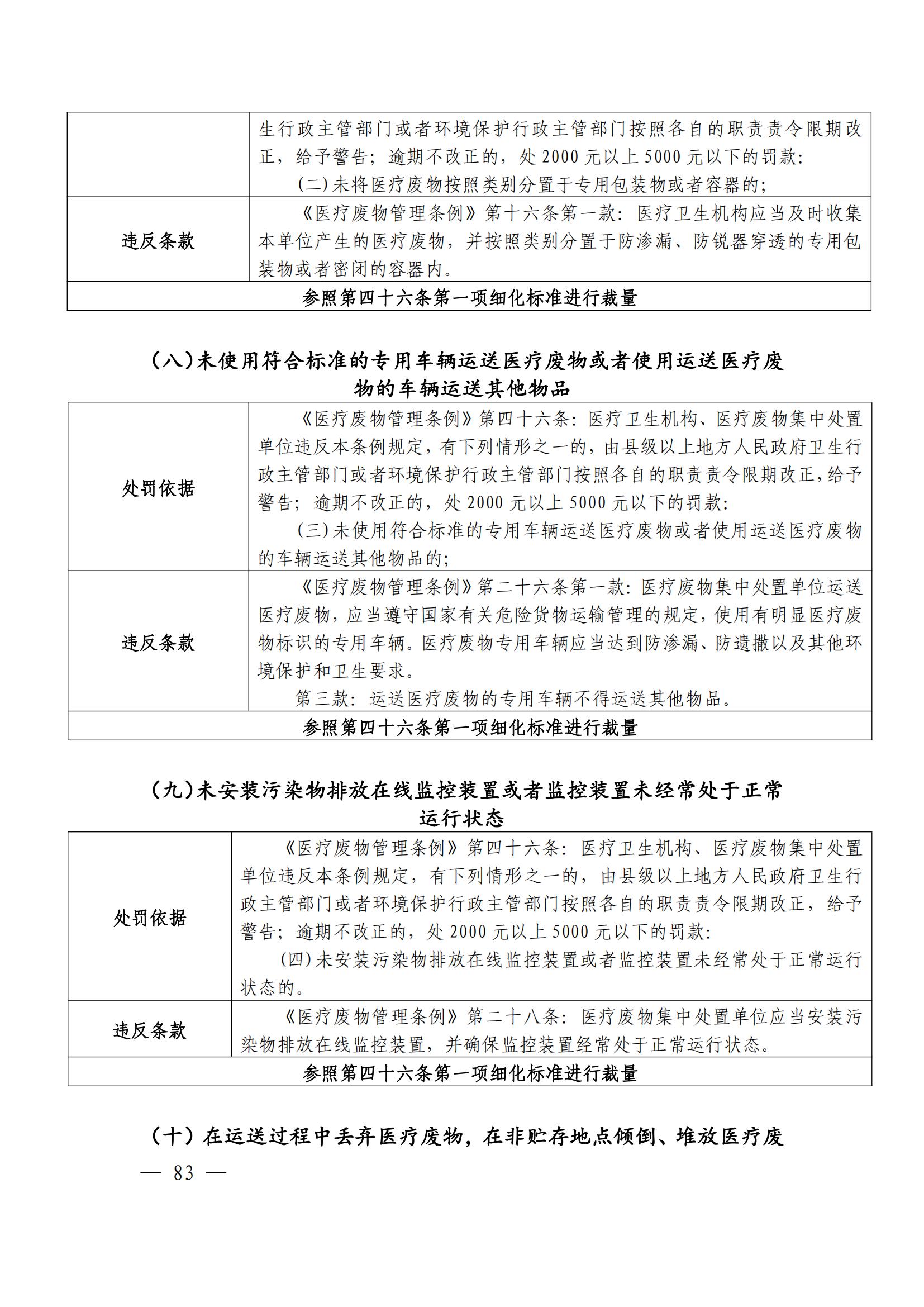
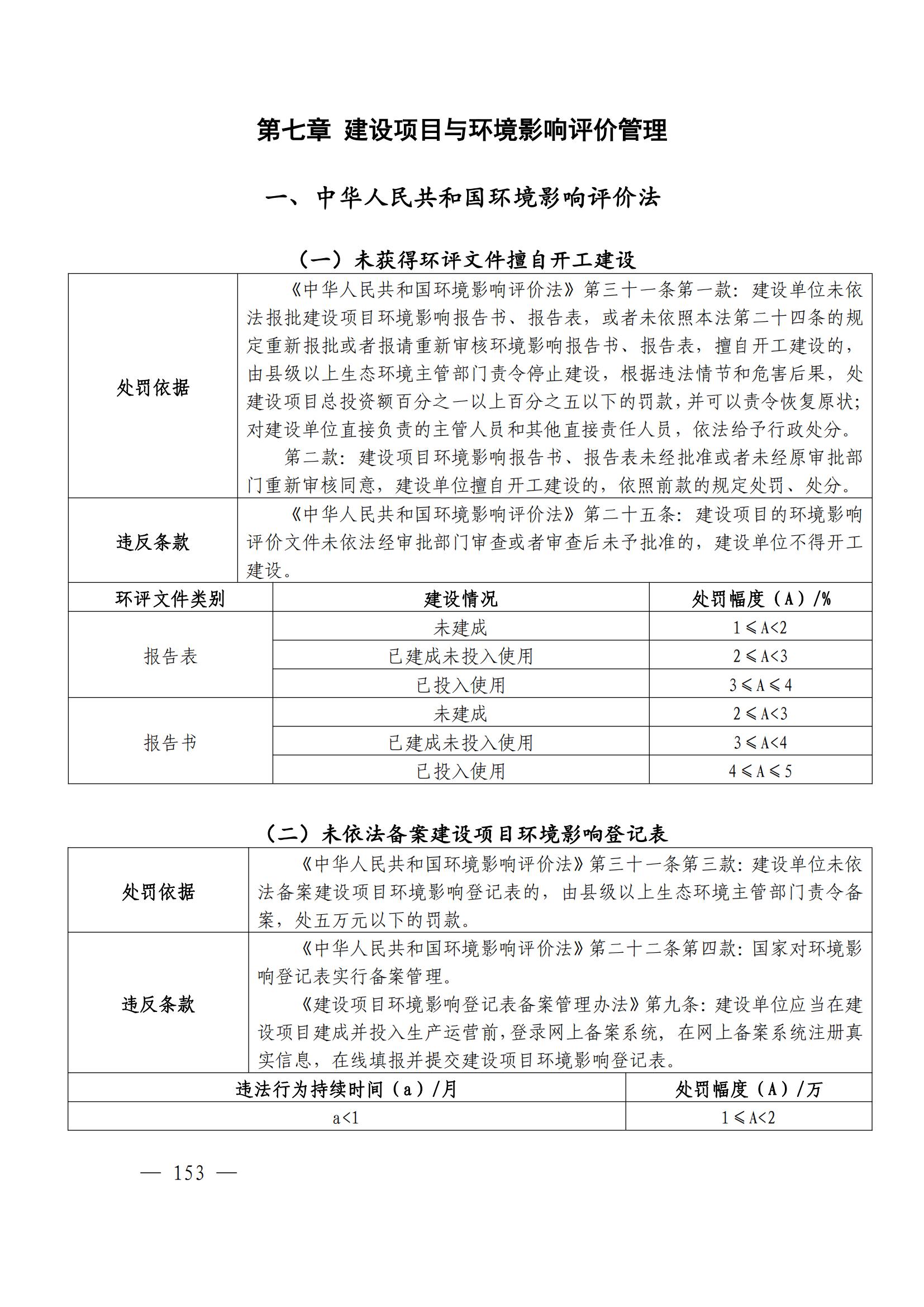
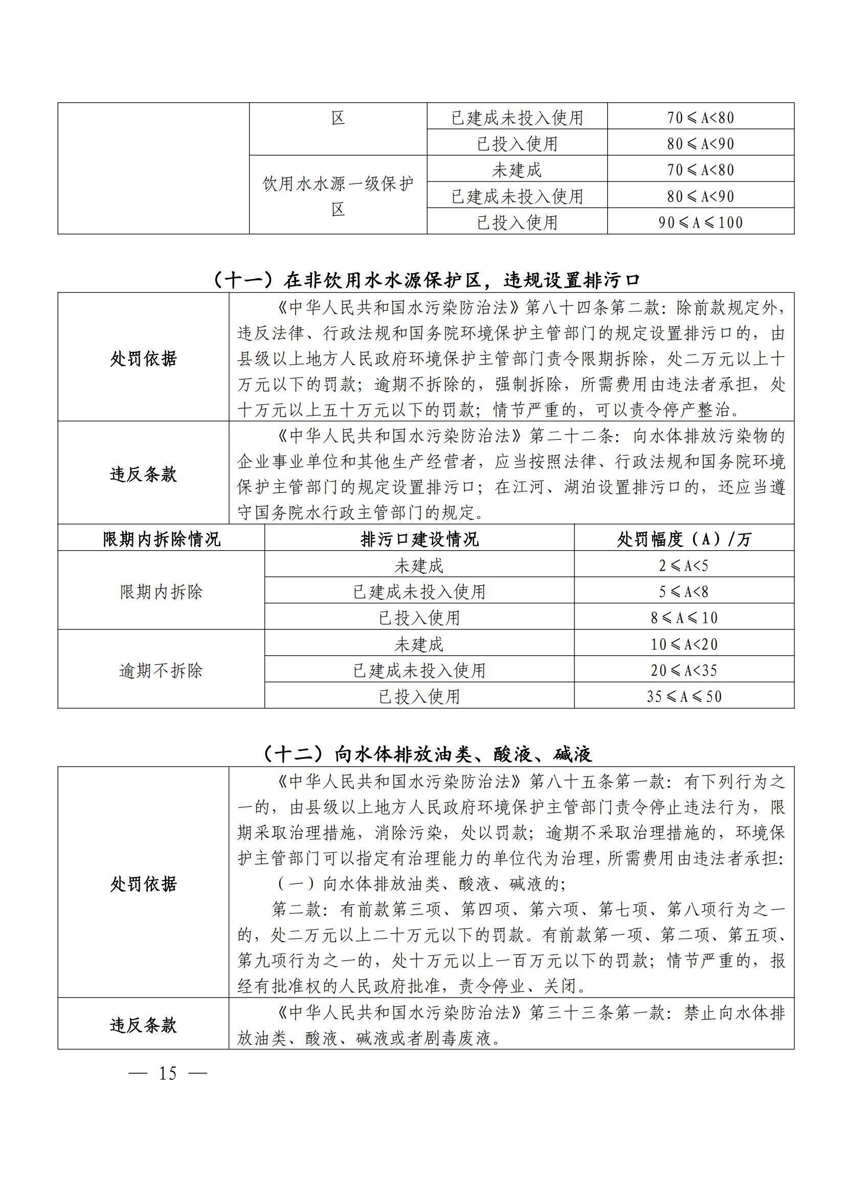
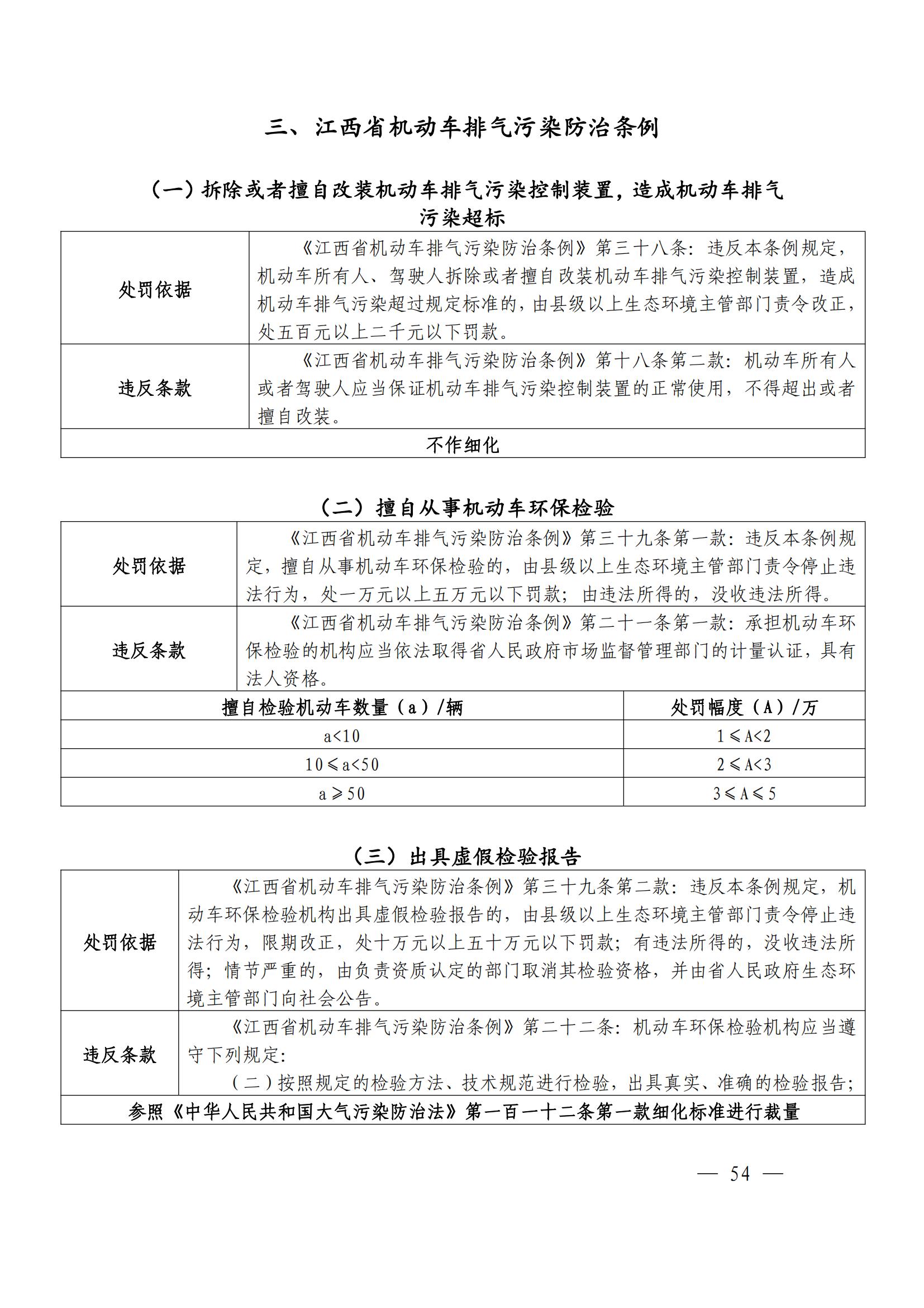
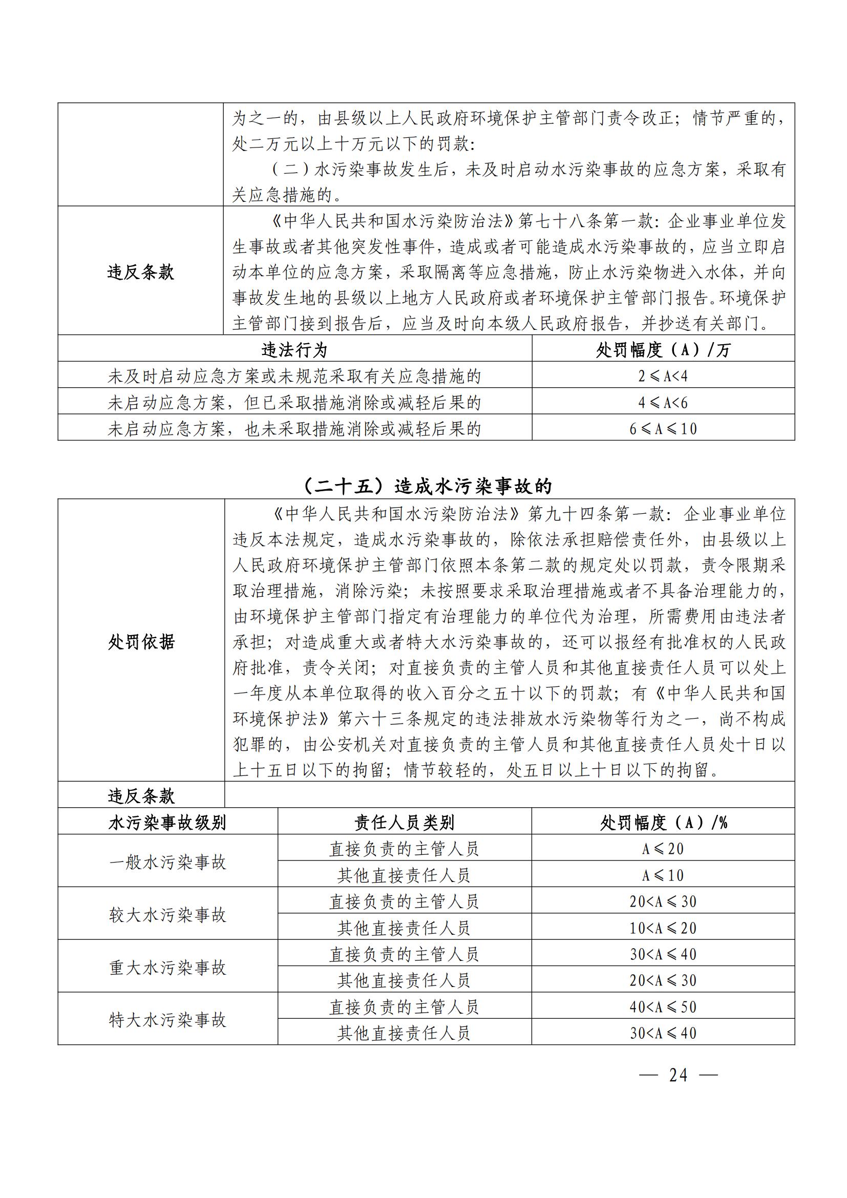
江西省生态环境行政处罚自由裁量权基准规定(2023)
来源:
发布时间: 2024-10-09 09:28
关联导读:
附件下载
打印
关闭
6783944
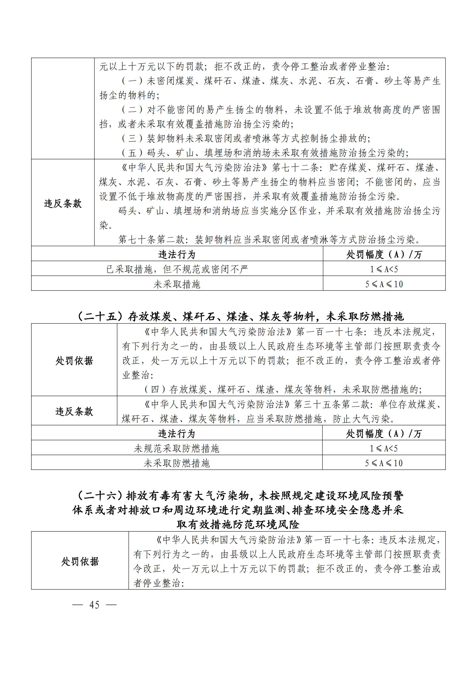
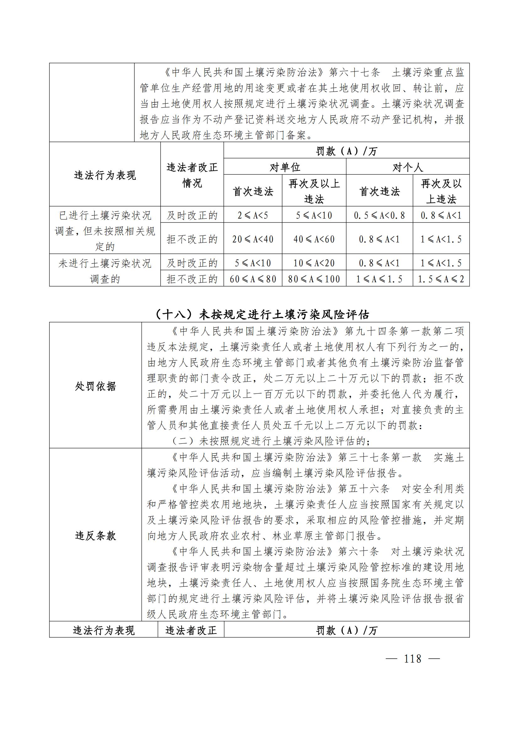
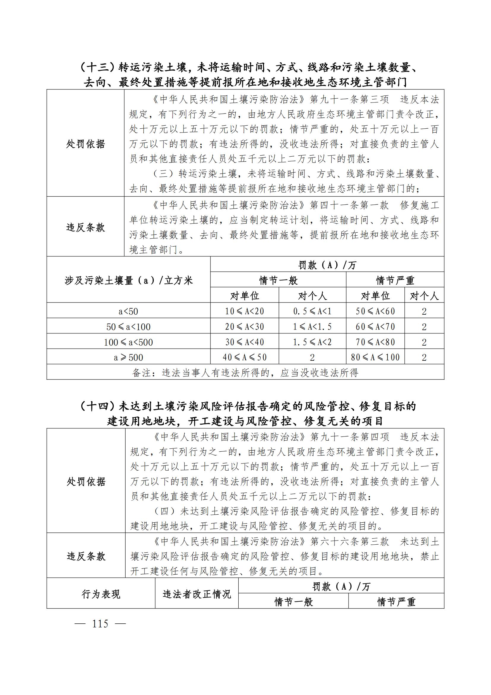
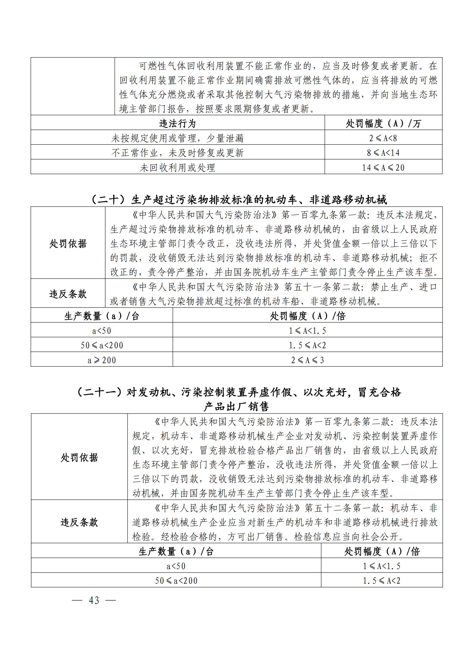
江西省生态环境行政处罚自由裁量权基准规定(2023)
282535
公共服务
文字
九江市德安生态环境局
2024-10-09
九江市德安生态环境局