国务院
省政府
市政府
无障碍
|
关怀版
网站支持IPV6
首页
政务资讯
政务公开
政务服务
政民互动
政府数据
专题专栏
县情简介
搜索
当前位置:
首页
>
政务公开
>
政府信息公开专栏
>
部门信息公开
>
生态环境局
>
法定主动公开内容
>
污染防治
>
突发环境事件
信息类别:
突发环境事件
公开方式:
主动公开
生成日期:
2025-05-07
公开时限:
常年公开
公开范围:
面向全社会
信息索取号:
000014349/2025-04466
责任部门:
九江市德安生态环境局
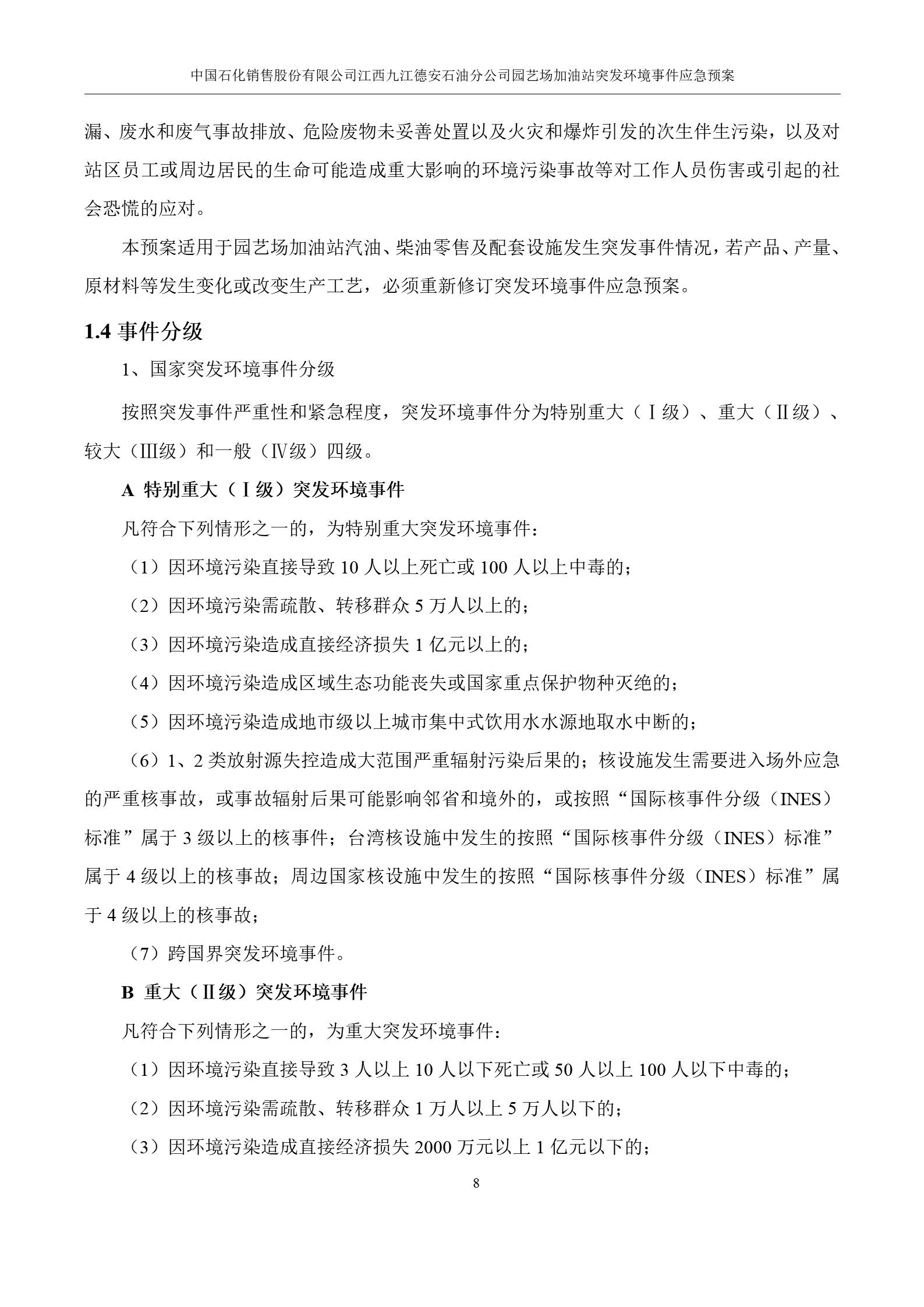
中国石化销售股份有限公司江西九江德安石油分公司园艺场加油站突发环境事件应急预案
来源:
发布时间: 2025-05-07 11:40
关联导读:
附件下载
打印
关闭
6906597
中国石化销售股份有限公司江西九江德安石油分公司园艺场加油站突发环境事件应急预案
282533
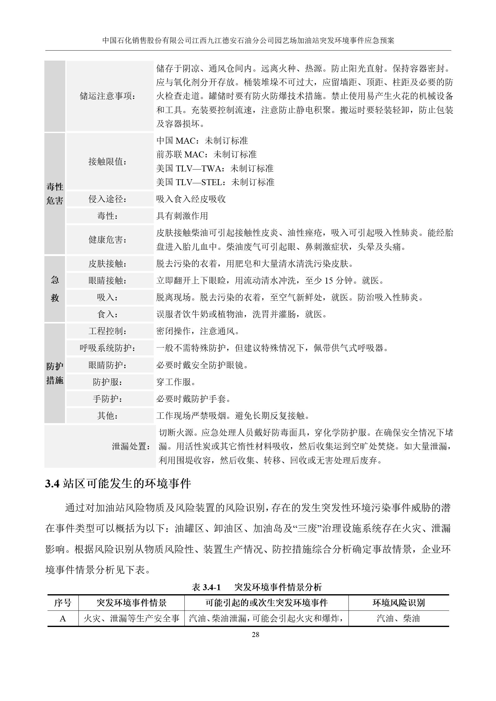
突发环境事件
文字
九江市德安生态环境局
2025-05-07
九江市德安生态环境局