国务院
省政府
市政府
无障碍
|
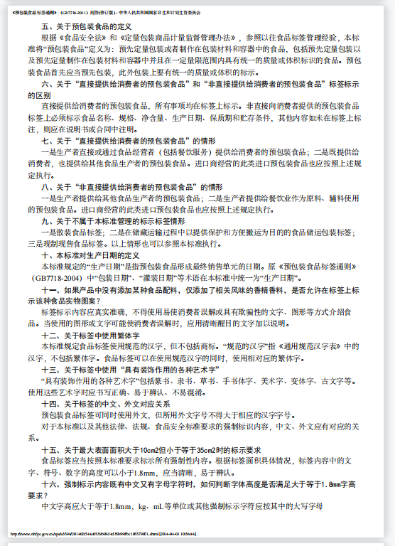
关怀版
网站支持IPV6
首页
政务资讯
政务公开
政务服务
政民互动
政府数据
专题专栏
县情简介
搜索
当前位置:
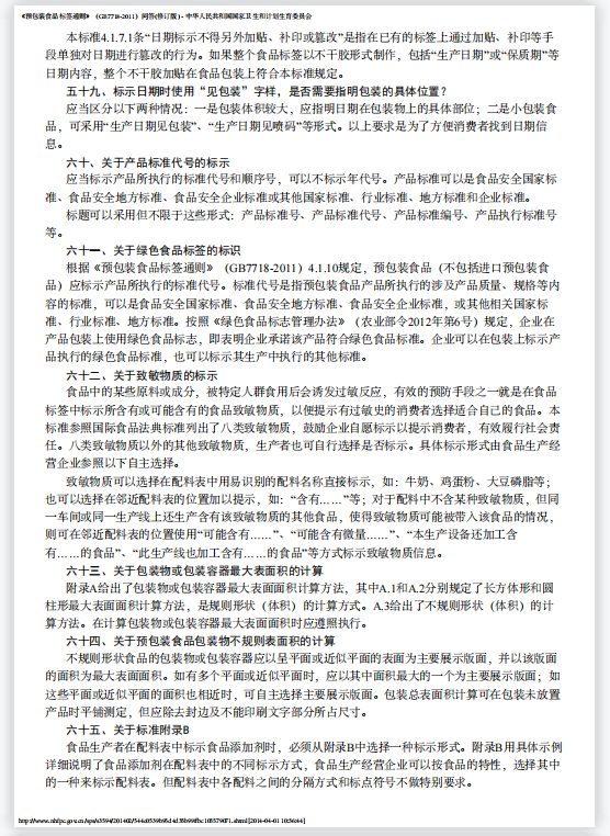
首页
>
政务公开
>
政府信息公开专栏
>
部门信息公开
>
市场监督管理局
>
法定主动公开内容
>
食品药品监管
>
政策法规
信息类别:
政策法规
公开方式:
主动公开
生成日期:
2020-09-07
公开时限:
常年公开
公开范围:
面向全社会
信息索取号:
000014349/2021-533863
食品安全国家标准 预包装食品标签通则GB7718-2011
来源:
发布时间: 2020-09-07 10:55
关联导读:
附件下载
打印
关闭
5269681
食品安全国家标准 预包装食品标签通则GB7718-2011
282329
政策法规
文字
2020-09-07
德安县市监局闵敏